Section: Animal Science
Topic: Agricultural sciences, Environmental sciences, Sustainability science

Yellow mealworm (Tenebrio molitor) 2020–2025 evidence for circular bioeconomy and key sustainability constraints

Corresponding author(s): Debache, Karim (karim.debache@debache.ch)

10.24072/pcjournal.722 - Peer Community Journal, Volume 6 (2026), article no. e42

Get full text PDF Peer reviewed and recommended by PCI

Abstract

The yellow mealworm, Tenebrio molitor (T. molitor), is increasingly considered a promising protein and lipid source for circular bioeconomy strategies in food and feed. Interest is driven by the need to diversify protein supplies and reduce environmental footprints, but feasibility depends on safety, regulation, and scalable operating conditions. Alongside industrial systems, low-input models adapted to arid conditions have been proposed, yet evidence remains heterogeneous and context-dependent. This review covers developments between 2020 and 2025, a period that coincides with accelerated EU novel food assessments and a rapid expansion of applied research on processing, safety, and valorization, with a focus on scientific progress and regulatory approvals such as those issued by EFSA in Europe. Several new applications have emerged, including enzymatic hydrolysates, lipid recovery, and the extraction of chitosan from exuviae. Uses now span animal nutrition, biodegradable materials, and bioactive food ingredients. Life-cycle assessments often report lower greenhouse gas emissions and land use than conventional livestock, but outcomes are sensitive to energy inputs, feed substrates, and system boundaries. Key constraints include variable frass composition, allergenicity and cross-reactivity risks, regulatory and compliance constraints, and mixed consumer acceptance. For research, priority needs include longer-term safety datasets and field-relevant validation of bioactive claims beyond in vitro assays. For policy and industry, priorities include harmonised criteria for substrate safety and traceability, and transparent supply-chain controls that enable reproducible quality at scale.

Metadata
Published online:
DOI: 10.24072/pcjournal.722
Type: Review article
Classification:
Keywords: Tenebrio molitor, yellow mealworm, circular bioeconomy, sustainability, insect farming, food and feed, biorefineries, sustainability constraints

Debache, Karim  1

1 Independent researcher, Switzerland
License: CC-BY 4.0
Copyrights: The authors retain unrestricted copyrights and publishing rights
Debache, K. Yellow mealworm (Tenebrio molitor) 2020–2025 evidence for circular bioeconomy and key sustainability constraints. Peer Community Journal, Volume 6 (2026), article  no. e42. https://doi.org/10.24072/pcjournal.722
@article{10_24072_pcjournal_722,
     author = {Debache, Karim},
     title = {Yellow mealworm {(\protect\emph{Tenebrio} molitor)} 2020{\textendash}2025 evidence for circular bioeconomy and key sustainability constraints
},
     journal = {Peer Community Journal},
     eid = {e42},
     year = {2026},
     publisher = {Peer Community In},
     volume = {6},
     doi = {10.24072/pcjournal.722},
     language = {en},
     url = {https://peercommunityjournal.org/articles/10.24072/pcjournal.722/}
}
TY  - JOUR
AU  - Debache, Karim
TI  - Yellow mealworm (Tenebrio molitor) 2020–2025 evidence for circular bioeconomy and key sustainability constraints

JO  - Peer Community Journal
PY  - 2026
VL  - 6
PB  - Peer Community In
UR  - https://peercommunityjournal.org/articles/10.24072/pcjournal.722/
DO  - 10.24072/pcjournal.722
LA  - en
ID  - 10_24072_pcjournal_722
ER  - 
%0 Journal Article
%A Debache, Karim
%T Yellow mealworm (Tenebrio molitor) 2020–2025 evidence for circular bioeconomy and key sustainability constraints

%J Peer Community Journal
%] e42
%D 2026
%V 6
%I Peer Community In
%U https://peercommunityjournal.org/articles/10.24072/pcjournal.722/
%R 10.24072/pcjournal.722
%G en
%F 10_24072_pcjournal_722

PCI peer reviews and recommendation, and links to data, scripts, code and supplementary information: 10.24072/pci.animsci.100388

Conflict of interest of the recommender and peer reviewers:
The recommender in charge of the evaluation of the article and the reviewers declared that they have no conflict of interest (as defined in the code of conduct of PCI) with the authors or with the content of the article.

Full text

The full text below may contain a few conversion errors compared to the version of record of the published article.

Introduction

The accelerating global population and growing environmental pressures are reinforcing the search for new food sources, especially sustainable proteins (Despommier, 2024). According to recent life-cycle assessments, mealworm farming has a comparatively low footprint. In Austria, Dreyer and collaborators estimated that producing 1 kg of edible protein results in 20.4 kg CO₂-eq, 213.7 MJ of non-renewable energy use, and 22.4 m² of land occupation. Compared with organic broiler, impacts were 18-72 % lower across most categories, except for freshwater eutrophication, which was slightly higher (Dreyer et al., 2021). In this context, the yellow mealworm (Tenebrio molitor, T. molitor) is a relevant model to discuss sustainable protein supply and co-product valorisation within circular bioeconomy strategies. The arid-zone model is here defined as a decentralized, low-input farming system. It operates under scarce water conditions, strong day/night temperature fluctuations, and relies on irregular local waste streams with minimal capital or energy infrastructure. Among edible insects, this species is notable for its balanced nutritional profile, low environmental footprint, and potential to integrate into circular bioeconomy models (Khanal et al., 2023). Recent research has also highlighted the multi-sectoral value of its biomass. The exuviae are a promising source of high-quality chitosan with applications in food packaging and biomedical materials (Marín-Morales et al., 2025), while its frass and oils are increasingly incorporated into agricultural and cosmetic products (Maciejewska et al., 2025; Khan et al., 2025). Over the past five years, investigations have shifted from basic feasibility studies (Tlak Gajger & Dar, 2021) to advanced applications. New findings include bioactive protein hydrolysates with antioxidant properties (Chewaka et al., 2023), functional peptides, and decentralized low-tech farming systems adapted to rural contexts (Montalbán et al., 2023). At a more mechanistic level, tachykinin-related peptides have been reported to modulate immune-gene expression in the mealworm beetle, illustrating the expansion of functional biology around T. molitor beyond nutritional profiling (Urbański et al., 2022). From a regulatory perspective, T. molitor has progressively gained Novel Food recognition in Europe. Pioneering policies outside the EU have also supported its early commercialization (Food Standards Australia New Zealand, 2023). This evolving legal framework underscores the growing institutional interest in insect-based proteins. Across alternative protein categories, unclear regulatory guidance and uneven safety evidence can still slow uptake, including for insect-based products (Malila et al., 2024). Technological innovation is also moving the sector forward; for example, machine learning-based monitoring systems are being developed to support rearing management and quality control at scale (Majewski et al., 2022). Research so far has revealed both opportunities and limits. Promising avenues include the economic use of co-products, the development of bioactive compounds, and socio-economic gains. However, these coexist with hurdles such as variable frass composition (Zunzunegui et al., 2024), allergenic risks (EFSA Panel on Nutrition, Novel Foods and Food Allergens, 2021), and uneven consumer acceptance (Maciejewska et al., 2025). A global synthesis confirms strong regional contrasts in acceptance and willingness to pay, with higher uptake in Africa, Asia and Latin America and stronger psychological barriers in Western contexts (Abro et al., 2025). Recent reviews also argue that insect-based foods are unlikely to significantly displace meat consumption at scale in the near term, mainly due to persistent acceptance barriers and limited market momentum (Biteau et al., 2025). These bottlenecks are reviewed in detail elsewhere (Kotsou et al., 2023). Objectives and scope: this review synthesizes peer-reviewed evidence published between 2020 and 2025, a period that coincides with rapid growth in industrial deployment, expanded regulatory approvals, and diversification of applications for T. molitor. Earlier foundational work is acknowledged but lies outside this update. We map key advances across food, feed, and co-products, and focus on key sustainability constraints that condition scale-up, including energy demand, water and substrate constraints, frass variability, allergenicity, and consumer acceptance. We also discuss how these constraints manifest across production contexts, including decentralized low-input systems relevant to arid regions.

Materials and methods

Literature scope and selection. This narrative review synthesizes peer-reviewed literature published between 2020 and 2025 on Tenebrio molitor in relation to food, feed, co-products, and circular bioeconomy applications. This time window was chosen to capture recent regulatory developments, industrial deployment, and the diversification of applied research in the field. Earlier landmark studies were cited selectively for context, but they were not the main focus of this update. Literature was included on the basis of its relevance to the review objectives, especially when studies addressed nutritional value, food and feed applications, safety and allergenicity, frass and co-product valorization, life-cycle assessment, and constraints affecting scale-up or low-input production contexts. Official regulatory and institutional sources were also used where needed to support legal or policy-related statements. This review was designed as a critical narrative synthesis and does not aim to provide an exhaustive systematic inventory of all publications on T. molitor.

Regulatory Framework and Legitimacy

This section reviews the regulatory and safety conditions that most directly shape the deployment of T. molitor in food and feed systems. Rather than serving as extended background, it focuses on the constraints most relevant to implementation and scale-up, including authorization, market access, contaminant control, allergenicity, and quality monitoring.

Regulatory Landscape and Approvals

The regulatory status of T. molitor has progressed markedly in recent years, especially in Europe. Since 2021, the European Union has authorized processed insect proteins for use in poultry and pig feed (European Commission, 2021). In parallel, EFSA concluded that frozen and dried whole T. molitor larvae are safe as a Novel Food under defined specifications and labelling requirements, and this position was reaffirmed in a later opinion (EFSA Panel on Nutrition and Novel Foods, 2025; EFSA Panel on Nutrition, Novel Foods and Food Allergens, 2021). In January 2025, the European Commission further extended this framework by authorizing UV-treated whole mealworm powder for use in processed foods (AGRINFO, 2025). Regulatory development is also advancing outside Europe, although unevenly. In Asia, initiatives supported by FAO Korea Partnership have contributed to regional discussions on edible insect regulation and harmonization (FAO Korea Partnership, 2022). For implementation, the main issue is not only authorization itself, but also the conditions attached to it. Regulation (EU) 2015/2283 provides the legal basis for Novel Food authorization, including transitional measures for products already lawfully marketed before EU-wide decisions (European Parliament, 2015). In practice, labelling, traceability, product specifications, and market-access requirements directly affect commercialization and scale-up, even when technical feasibility has already been established (Żuk-Gołaszewska et al., 2022).

Safety, Toxicology, and Allergenicity

Safety remains a central condition for the broader use of T. molitor. Available evidence shows that substrate composition can directly influence contaminant profiles, including heavy metal accumulation, making substrate selection and monitoring critical (Malematja et al., 2023). Toxicological studies are generally reassuring under the tested conditions, but longer-term datasets remain limited, especially for endpoints beyond short sub-chronic exposure (Machona et al., 2024). EFSA safety assessments also emphasize processing, stability, microbiological criteria, and labelling as part of the overall suitability framework for food use (EFSA Panel on Nutrition and Novel Foods, 2025; EFSA Panel on Nutrition, Novel Foods and Food Allergens, 2021). Microbiological quality is another practical constraint. Properly processed batches can meet acceptable microbiological standards under Hazard Analysis and Critical Control Points (HACCP) monitoring, but this depends on reproducible processing and batch control (Niyonsaba et al., 2021). From a scale-up perspective, this makes safety an operational issue as much as a biological one.

Allergenicity remains a major constraint for implementation. Current evidence shows sensitization and cross-reactivity risks, especially with crustaceans and mites. This supports the need for clear labelling and cautious risk communication (Majsiak et al., 2025; Scala et al., 2025). Sensitization, however, does not necessarily predict clinical allergy, and oral food challenge data remain limited, although clinical reactions to insect ingestion have been documented (Garino et al., 2020; Majsiak et al., 2025). More broadly, regulation and safety directly shape the scalability of T. molitor production, as well as the conditions required for traceability, quality control, and market acceptance.

Cost and Environmental Impact

The economic viability of T. molitor production depends largely on two interlinked factors: (1) feedstock cost efficiency and (2) regional resource availability (Shah et al., 2024). These parameters shape both the operational strategy and the long-term sustainability of production systems, regardless of scale.

Environmental Performance and Circularity

In recent years, several investigations have shown that T. molitor farming, when embedded within circular agri-food systems, can cut environmental impacts while still generating outputs of economic value. Among these outputs, frass stands out. Analyses report nitrogen levels between 2.8 % and 4.1 %, phosphorus (P₂O₅) from 1.5 % to 2.4 %, and potassium (K₂O) ranging from 1.4 % to 2.0 %, together with a range of beneficial microorganisms (Zunzunegui et al., 2024). This composition makes frass a valuable organic fertilizer, able to promote plant growth and support soil microbial communities. To achieve consistent agronomic benefits, nutrient ratios may need to be adjusted to the needs of each crop, while also meeting EU contaminant limits for heavy metals and other hazards.

The choice of substrate plays a major role in environmental performance. Life-cycle assessments show that agro-industrial by-products, including malt residual pellets, wheat bran, or corn germ meal, help sustain high larval yields and close nutrient cycles (Oh & Lu, 2023; Lienhard et al., 2023). Lienhard and co-authors reported that malt residues matched the growth performance of wheat bran while making productive use of a local waste stream (Lienhard et al., 2023). Such substitutions can reduce carbon emissions by up to 50 % and cut water use by 40-60 % compared with conventional fishmeal production (Khan et al., 2025). Similarly, an Austrian life-cycle assessment found that while heating drives most of the climate burden, T. molitor still outperformed organic broiler across nearly all impact categories (Dreyer et al., 2021). Production scale is another determining factor. Small, low-tech farms, often relying on manual operation, can function with much lower energy requirements than fully automated industrial plants. These decentralized approaches can be well-suited to areas with limited resources, provided that strict biosecurity and quality standards are maintained to ensure consistent outputs (Mahmoud et al., 2025; Sowmya et al., 2024). Nevertheless, Table 1 reveals that small-scale labour costs (8-12 hrs/kg) negatively impact the Return on Investment (ROI) in high-wage areas, favouring automated systems (Sowmya et al., 2024). Economic analyses suggest that integrating frass upcycling into the production chain can also improve environmental metrics. For example, in Dutch models, such integration was estimated to offset 20 % to 25 % of operational costs while simultaneously reducing the overall ecological footprint (Niyonsaba et al., 2021, 2023). Policy incentives like EU tax breaks could help industrial systems overcome nutrient loop challenges while boosting circularity (Niyonsaba et al., 2023). In this review, the “low-tech” column reflects an arid-zone low-input production model: scarce water, wide day/night temperatures, and irregular substrates. Practical adaptations are simple: passive ventilation, only essential evaporative cooling, and strict substrate screening. These constraints help explain higher labour inputs and the variability seen for growth and frass.

As summarized in Table 1, small-scale systems excel in circularity but face scalability trade-offs, whereas industrial production prioritizes consistency at higher energy costs. This contrast is not only about scale but also geography. Small-scale, low-tech systems often match the realities of arid regions, where energy is costly and water is scarce. Local residues, like downgraded fruits or crop by-products, become the main resource. In these contexts, the arid-zone low-input model is less about yield maximization and more about survival and resilience. Industrial farms, by contrast, depend on stable inputs and heavy infrastructure, which are rarely feasible in such environments. Here, “arid-zone low-input production” refers to decentralized, low-input rearing under water scarcity and large day/night temperature fluctuations, with minimal active climate control and reliance on locally available residues. Concrete examples discussed in this review include by-product-based diets (e.g., malt residues; Lienhard et al., 2023), on-farm frass stabilization (e.g., rice hull blending; Noyens et al., 2023), and frass use as fertilizer in arid sandy soils (Verardi et al., 2025a).

Table 1 - Sustainability constraints across T. molitor production contexts, contrasting small-scale/low-tech (arid-zone relevant) with industrial/large-scale approaches.

Parameter

Small-Scale Low-Tech (arid-zone relevant)

Industrial Large-Scale

Key Implications

Substrate

Local by-products (high variability) (Noyens et al., 2023; Truzzi et al., 2019)

Standardized diets (consistent nutrients) (Noyens et al., 2023)

Small farms adapt to waste but face contamination risks

Climate and humidity control

Minimal active control, passive ventilation, only essential cooling (Lienhard et al., 2023)

Heating, Ventilation and Air Conditioning (HVAC) with controlled temperature and humidity, year-round output (Mahmoud et al., 2025)

Infrastructure intensity and energy demand vs robustness in constrained environments

Energy Use

15–20 kWh/kg (passive systems) (Lienhard et al., 2023)

25–30 kWh/kg (HVAC + automation) (Mahmoud et al., 2025)

Industrial cuts labor costs but increases energy demand.

Labor

8–12 hrs/kg (manual processes) (Mahmoud et al., 2025)

1–2 hrs/kg (automated) (Mahmoud et al., 2025)

Critical for Return on Investment (ROI) in high-wage regions (Sowmya et al., 2024)

Monitoring and quality control

Lower instrumentation, relies on Standard Operating Procedures (SOPs) and substrate screening

Digital monitoring and automation support rearing management and quality control at scale (Majewski et al., 2022)

Traceability and batch consistency vs cost and complexity

Frass Quality

Variable Nitrogen, Phosphorus, Potassium (NPK), occasional arsenic (As) exceedance (Truzzi et al., 2019)

Uniform NPK, European Food Safety Authority (EFSA) compliant (Truzzi et al., 2019)

Small-scale requires blending, e.g., rice hulls (Noyens et al., 2023)

Circularity

High (local waste recycling) (Lienhard et al., 2023)

Moderate (logistics constraints) (Niyonsaba et al., 2023)

Policy incentives could boost industrial circularity (Niyonsaba et al., 2023)

Note: Data compiled from multiple sources (Khan et al., 2025; Lienhard et al., 2023; Mahmoud et al., 2025; Niyonsaba et al., 2023). Energy estimates exclude transport emissions for decentralized systems. The low-tech column is particularly relevant for arid-zone constraints (water scarcity, large diurnal temperature range, limited infrastructure).

Economic Feasibility and Production Models

The economic viability of T. molitor production depends largely on two factors: feedstock cost structures and the availability of local resources (Shah et al., 2024). Controlled trials have shown that agricultural by-products such as malt pellets and corn germ meal can match the yields obtained with conventional wheat bran (Lienhard et al., 2023). An illustrative observation from Biskra, Algeria, an arid-zone context, was reported by Debache (2021). In that study, larvae reared on downgraded local dates showed growth outcomes comparable to those obtained on vegetable scraps (Debache, 2021). Because compositional measurements were not available, this example should be regarded as preliminary and interpreted cautiously.

In Europe, profitability depends above all on three factors. Feed conversion efficiency is the key driver. Labour productivity also matters but is often underestimated. Finally, the market value of insect proteins adds volatility that producers must manage (Niyonsaba et al., 2021, 2023; Truzzi et al., 2019). Together, these factors explain why small-scale and industrial systems follow distinct economic paths. Small-scale operations often achieve financial stability sooner. Their reduced capital requirements and localized distribution networks shorten the path to breakeven. In contrast, industrial-scale production relies on substantial upfront investment but can deliver lower unit costs through economies of scale. Interestingly, such outcomes are more likely when policy support and adaptable business models are present (Aguilar-Toalá et al., 2025).

The choice of production model ultimately reflects regional assets and constraints. Regions rich in agro-industrial residues but with limited capital tend to favour decentralized, low-tech approaches. In arid-zone settings, the cost structure shifts from electricity to labour and logistics. Consequently, decentralized hubs can remain viable where wages are low, even if biomass is scarce. In contrast, high-wage economies inevitably favour automated, large-scale systems. This framing helps clarify the arid-zone model as a distinct pathway within the broader spectrum of mealworm production systems. Capital-intensive environments, by contrast, lend themselves to automated vertical integration, though careful energy management becomes essential to control ongoing costs (Mahmoud et al., 2025). In these settings, gentle drying preserves lipids and vitamins. In practice, low-energy drying requires tighter time and temperature control and microbiological monitoring, including HACCP-based oversight for processed batches (Pöllinger-Zierler et al., 2023). These low-tech adaptations are not just cost-driven but also context-specific, directly linking production models to territorial resilience. Dutch models suggest that profitability can be reached within three to five years when co-products such as oil and frass are fully valorised (Niyonsaba et al., 2023)

Nutritional Quality and Food Innovation Potential

It is now well established that T. molitor larvae are protein-rich, with values typically ranging from 44.2% to 60.2% of dry matter (Dalmoro et al., 2023; Kotsou et al., 2024; Pöllinger-Zierler et al., 2023). However, these concentrations should not be interpreted as uniformly higher than all conventional animal protein sources. What makes mealworm protein particularly valuable is its complete amino acid profile, with substantial amounts of lysine (K), leucine (L) and valine (V), similar to what we find in lean meats (Kotsou et al., 2024). These proteins consist of both structural components like actin and myosin, and soluble fractions packed with essential amino acids. The lipid fraction is also of considerable interest, representing between 20.0% and 36.0% of dry matter (Kotsou et al., 2024). In line with many other animal-derived sources, the fatty acid profile is largely shaped by polyunsaturated fats, with omega-6 linoleic acid making up 47-54% of total lipids. By contrast, omega-3 α-linolenic acid remains scarce (1.0-1.8%), which leads to an omega-6 to omega-3 ratio in the range of 25:1 to 35:1 (Dalmoro et al., 2023; Maciejewska et al., 2025). The larvae further provide notable amounts of oleic acid (27-32%) and a saturated fraction (21-26%) dominated by palmitic acid at roughly 15% (Kotsou et al., 2024). It should be noted that processing may influence these qualities. Lipid stability can decline over time, and drying steps may accelerate this effect. Heat during processing can also destroy certain vitamins. Microbiological safety considerations are addressed in Section 2.2. Here, we only note that processing and monitoring can support compliance with microbiological criteria for food batches (Pöllinger-Zierler et al., 2023). Recent innovations have successfully incorporated T. molitor into various food products, as highlighted in the comprehensive review by Kotsou and collaborators (Kotsou et al., 2023). The applications range from protein-packed snacks to pasta and bakery items. Food technologists are addressing sensory challenges through fine milling, flavor masking, and blending with familiar ingredients (Kotsou et al., 2023). In bakery applications, T. molitor larval powder replacing 5-10% of wheat flour increases water absorption (+4-6%) and improves mixing stability. The resulting breads show greater volume and a softer crumb; above ~15% substitution, crumb darkening and roasted notes intensify. A practical mitigation is protease pre-treatment, which improves gas retention and helps maintain texture (Verni et al., 2025). In a study tracking composition across larval instars, later instars reached up to 56% protein (dry matter) and showed high levels of leucine, lysine, and valine. Earlier instars contained more polyunsaturated fats, while later instars accumulated a higher proportion of monounsaturated oleic acid (Kröncke et al., 2023). For producers, this suggests that harvest timing may be adjusted either to maximize protein yield or to target a specific fatty acid profile, depending on the intended application. In arid contexts, later-instar harvests can help prioritize protein when cooling is limited. The next section shifts from composition to evidence in animal feed.

Applications in Animal Nutrition

The meal and oil derived from T. molitor are increasingly studied for their potential in animal feed, particularly for monogastric species (poultry, pigs, fish). This section explores recent scientific findings regarding the use of T. molitor in these species, highlighting zootechnical, digestive, and health-related benefits. Two subsections are dedicated to the main sectors concerned: poultry and other monogastrics.

Poultry (broilers, quails)

Several authors have reported that incorporating T. molitor into poultry diets delivers clear nutritional benefits (Nieto et al., 2022; Vasilopoulos et al., 2023). Studies using inclusion levels as low as 5-10 % have still shown measurable gains in growth and feed efficiency (López-Gámez et al., 2024; Petkov et al., 2024; Vasilopoulos et al., 2023). In slow-growing chickens, full replacement of soybean meal with T. molitor can reduce feed intake and early growth. Performance, however, converged by ~95 days, with final outcomes comparable to conventional diets (Nieto et al., 2022). Biasato and colleagues evaluated Hermetia illucens meal, T. molitor meal, and a 1:1 mixture of both meals in broiler diets at 5% and 10% inclusion. In that study, the 5% T. molitor diet improved feed efficiency relative to the control. However, as results from mixed-insect diets are study-specific, they are not used here to support conclusions on mealworm meal alone (Biasato et al., 2025). In addition, Japanese quail fed graded inclusion levels of T. molitor meal showed slight changes in performance and carcass traits. The authors concluded that inclusion levels above 1.65% slightly impaired growth performance (Secci et al., 2022). From a market perspective, poultry stands out as the most widely consumed and culturally accepted monogastric worldwide. It faces fewer religious restrictions than pork. It also requires less water and infrastructure than aquaculture. All these factors keep poultry in a leading position as the prime target for insect-based feed innovations.

Other Monogastrics (pigs, fish)

Mealworm larvae protein shows high in vitro digestibility (91-99%) and good-to-excellent protein quality as determined by in vitro DIAAS (Digestible Indispensable Amino Acid Score, a measure of protein quality based on the digestibility of each indispensable amino acid) values of 89-92, comparable to high-grade animal proteins such as poultry or fish meal (Hammer et al., 2023). These profiles include approximately 6.5 % lysine and 2.1 % methionine (of crude protein), both key amino acids for post-weaning piglets. In addition, T. molitor meal has been assessed in growing pigs using integrated transcriptomics, metabolomics, and lipidomics (Meyer et al., 2020). This study reports diet-associated metabolic effects and changes in plasma metabolite profiles, providing a detailed evaluation beyond basic performance endpoints. Moreover, in post-weaning pigs, replacing fishmeal with 10% T. molitor meal over a 42-day trial resulted in overall average daily gains of approximately 0.39 to 0.40 kg/day and feed conversion ratio (FCR) values around 2.05 to 2.17, with final body weights comparable across groups. Hematological parameters and most biochemical indices were not affected, although cholesterol was modified (Zacharis et al., 2023).

In aquaculture, T. molitor has been widely tested as a sustainable replacement for fishmeal. In Nile tilapia, both partial and total substitution achieved growth rates and feed efficiency equal to, and sometimes exceeding, those from fishmeal diets, with average gains of 1.2-1.4 g/day and feed conversion ratio (FCR) values in the 1.3-1.4 range (Khan et al., 2025). Fillet lipid profiles also shifted towards a higher proportion of polyunsaturated fatty acids (Khan et al., 2025). Similarly, in rainbow trout, partially defatted T. molitor meal replacing fishmeal up to 100% (corresponding to 20% dietary inclusion) did not affect growth performance, and feed conversion ratio (FCR) values remained within a similar range across treatments (Chemello et al., 2020). The next section examines bioactive compounds and functional ingredients.

Bioactive Compounds and Human Health Applications

Recent work increasingly links the nutritional value of T. molitor to hydrolysates, peptides, and lipid fractions with potential functional properties. However, the current evidence base remains predominantly preclinical. Most reported effects derive from in vitro assays, supported in some cases by animal models, whereas controlled human validation is still lacking. This section therefore focuses on the main functional categories emerging from recent studies and distinguishes between established observations, promising applications, and current translational limits. Protein hydrolysates from T. molitor consistently show antioxidant and anti-inflammatory potential in vitro. Controlled hydrolysis and simulated gastrointestinal digestion have generated low-molecular-weight peptide fractions with radical-scavenging activity and modulation of inflammatory markers in cell models, including reductions in TNF-α, IFN-γ, and IL-6 under stimulated conditions (Gonzalez-de La Rosa et al., 2024; Villanova et al., 2024). Recent syntheses further support the view that such fractions may provide promising functional food or nutraceutical leads (Ma et al., 2025; Stephan et al., 2025). Experimental studies using food-grade proteases likewise reported DPPH radical-scavenging and ferric-reducing activities, while structure–activity modelling suggests that amino acid composition may influence antioxidant potency (Du et al., 2022; Rivero Pino et al., 2020). Nevertheless, these findings remain strongly dependent on processing conditions, assay design, and peptide fractionation, and they do not yet demonstrate efficacy under realistic dietary exposure.

Cardiometabolic applications are also increasingly reported. Several studies identified T. molitor-derived peptides with angiotensin-converting enzyme inhibitory or dipeptidyl peptidase-IV inhibitory activity, suggesting possible relevance for blood pressure and postprandial glucose regulation (Berraquero-García et al., 2024; Brai et al., 2022; Ferrazzano et al., 2023; Kotsou et al., 2023; Tan et al., 2022). Because dipeptidyl peptidase-IV degrades the incretin hormones GLP-1 and GIP, inhibition of this enzyme is mechanistically relevant to postprandial glucose regulation (Deacon et al., 2002). In animal models, defatted larval extracts or selected peptide fractions were associated with antihypertensive and cardioprotective effects, including reductions in systolic blood pressure and improvements in selected oxidative and inflammatory markers (Ferrazzano et al., 2023; Pessina et al., 2020). These results are promising, but translation remains preliminary because bioavailability, effective dose, pharmacokinetics, and long-term safety in humans remain insufficiently characterized.

More exploratory evidence concerns neuroprotective and dermocosmetic applications. A recent mouse study reported improved cognitive readouts after administration of an extract containing T. molitor-derived material (Tran et al., 2025). Other studies described moisturizing, cytoprotective, or anti-inflammatory effects relevant to skin care and dermatitis models, including peptide-based dermocosmetic perspectives, trypsin hydrolysates active in vivo, and topical applications of mealworm oil (Fan et al., 2022; Ngoc et al., 2023; Verheyen et al., 2023). At present, however, these applications should be considered emerging rather than established, because the evidence is still limited to experimental models and early formulation studies.

Overall, the literature supports T. molitor as a promising source of bioactive fractions, but the current evidence remains uneven across applications and is largely preclinical. For clarity and to avoid overinterpretation, specific peptide sequences and compound-level details are retained in Table 2, while the main text emphasizes evidence strength and translational constraints. Future work should prioritize standardized processing pipelines, reproducible characterization of active fractions, bioavailability studies, and controlled human trials before strong health claims are advanced.

Table 2 - Bioactive compounds from T. molitor and their reported health effects. AA = amino acids; YAN = Tyrosine-Alanine-Asparagine; DPP-IV = dipeptidyl peptidase IV; GI = gastrointestinal; TLR = Toll-like receptor; MAPK = mitogen-activated protein kinase.

Bioactive Compound

Health Effect

Refs.

Cryptides (2–20 AA)

Antioxidant, anti-inflammatory

(Gonzalez-de La Rosa et al., 2024)

YAN

Antihypertensive

(Brai et al., 2022; Ferrazzano et al., 2023)

Hydrophobic fractions

Cardiovascular protection

(Kotsou et al., 2023)

LPDQWDWR, APPDGGFWEWGD

Type 2 diabetes

(Tan et al., 2022)

VVYPWTQ, AWYGANK, LWDHKV

Antihypertensive

(Aguilar-Toalá et al., 2025)

Defatted larval extract

Cardioprotective, anti-inflammatory

(Pessina et al., 2020)

DPP-IV inhibitors

Type 2 diabetes

(Berraquero-García et al., 2024)

Glycosides & heterocycles

Neuroprotective

(Tran et al., 2025)

Alcalase hydrolysates (standardized process)

Antioxidant; antimicrobial vs. S. aureus, E. coli

(Villanova et al., 2024)

Food-grade protease

Antioxidant activity (DPPH, ferric-reducing)

(Rivero Pino et al., 2020)

WLNSKGGF, GFIPYEPFLKKMMA

Antimicrobial candidates prioritised in silico; validation pending

(Gonzalez‐de La Rosa et al., 2025)

Protein hydrolysates (time-resolved)

Increasing antioxidant capacity during hydrolysis

(Maciejewska et al., 2025)

Fermented hydrolysates (L. plantarum)

Anti-inflammatory; improved GI motility (mouse)

(Jo et al., 2025)

Phenolic compounds (methanolic extracts)

Antioxidant (DPPH, FRAP)

(Torres-Acosta et al., 2021)

Dermocosmetic peptides (review)

Anti-ageing, moisturizing, soothing (skin)

(Ngoc et al., 2023)

Trypsin hydrolysates (in vivo, dermatitis)

Atopic dermatitis amelioration (TLR-MyD88-MAPK)

(Fan et al., 2022)

T. molitor oil (keratinocytes)

Moisturizing; cytoprotective for skin repair

(Verheyen et al., 2023)

Note: References compiled from multiple studies between 2020 and 2025; values indicate reported experimental outcomes under controlled conditions. These examples collectively highlight the potential of T. molitor proteins and extracts as functional ingredients in health-oriented applications.

Low-Tech Scalability & Biorefineries

Substrate Flexibility and Local Waste Streams

In this section, “arid-zone low-input production” is used as defined in Section 3.1. Low-tech T. molitor production offers a surprisingly adaptable solution for resource-limited regions. These resilient insects naturally tailor their growth to local conditions, as demonstrated by Shah and colleagues (Shah et al., 2024), who showed how larval development and body composition shift with dietary changes, essentially making the most of whatever food is available. This remarkable flexibility was also observed by Mahmoud and colleagues (Mahmoud et al., 2025). They reported distinct developmental patterns when switching between cereal byproducts and vegetable residues. In the same line, Greek researchers tested wheat bran, brewery spent grains, olive leaves, and mushroom waste, showing that larvae performed well on bran and spent grains, whereas other substrates gave inconsistent results (Vrontaki et al., 2024). To adapt rearing systems to local conditions, researchers have proposed simplified steps. Fondevila and colleagues demonstrated that tuning the starch-to-fiber ratio can significantly improve larval performance, making even low-quality residues more suitable for growth (Fondevila et al., 2024). López-Gámez and collaborators observed that when dried vegetables or crop residues were added, the larvae found the diet more palatable. This adjustment also increased protein yield and improved nutrient availability (López-Gámez et al., 2024). In another trial, Yakti and colleagues tested bean and strawberry vegetative wastes. They applied simple pre-treatments such as autoclaving and solid-state fermentation with Trichoderma reesei. Results were mixed. Autoclaved bean residues maintained larval yields and enriched the biomass with minerals like calcium and iron. In contrast, strawberry residues, whether raw or pretreated, reduced larval performance. Still, they improved micronutrient content (e.g., manganese, zinc, iron). Overall, bean residues supported larval performance more consistently than strawberry residues. The key message is that even modest processing can strongly change both growth outcomes and nutritional profiles (Yakti et al., 2025). Taken together, these studies suggest that locally available residues can support T. molitor rearing under constrained conditions, although performance remains strongly substrate-dependent. Finally, resource loops can close directly on-farm. In arid sandy soils, the application of T. molitor frass produced clear effects. Lettuce and tomato biomass increased by 20-28%, linked to higher foliar nitrogen and potassium levels that supported stronger plant growth (Verardi et al., 2025a). Compared with a conventional mineral fertilizer, frass often achieved similar or even superior results. The benefit extended beyond yields, since soil microbial stability was also maintained, confirming the multifunctional role of frass within low-tech rearing systems. Scalability and socio-economic feasibility in low-input settings ultimately depend on labour costs, residue availability, minimal processing capacity, and the ability to maintain basic biosecurity and traceability.

Frass and Co-Product Valorisation

As previously outlined (see Section 3.1), frass nutrient values vary considerably with substrate and rearing conditions. Zunzunegui and co-authors reported ≈ 4.5 % N, 2.6 % P, and 2.5 % K, together with calcium (~2.4 %), magnesium (~0.8 %), and trace elements such as Zn, Cu, and Fe. They also suggested that residual chitin fragments may stimulate beneficial soil microorganisms. In greenhouse tomato trials, the same material provided not only a solid nutrient supply but also a clear biostimulant-like boost (Zunzunegui et al., 2024). However, Lopes and colleagues caution that this composition is highly variable, shifting considerably with the original substrate and processing conditions, and point out that “frass” can include insect excreta, uneaten feed, larval cuticles and associated microbes. As a result, results differ across studies, and harmonised analytical protocols are needed (Lopes et al., 2025). Still, outcomes remain inconsistent. This is not surprising, given the mix of materials involved. Before strong biostimulant claims can be made, reproducibility and standardization must come first. Alternative routes have also been explored. Through solid-state fermentation, Aspergillus oryzae produced protease activities around 350-400 U/g when frass humidity was near ~ 65 %; activity remained stable for several days (Muñoz-Seijas et al., 2024). In parallel, anaerobic digestion studies reported biogas outputs of 44-668 m³ ton⁻¹ VS and methane yields of 26-502 m³ ton⁻¹ VS, placing them within the range of livestock manures (Magro et al., 2024). In that study, performance depended on feedstock mix, operating conditions, and co-digestion strategies. A distinct environmental application comes from He and collaborators carbonising T. molitor frass yielded an Fe-loaded biochar catalyst (Fe/FBC; surface area 90.65 m²/g; Fe(III) 6.0 %). In a photo-assisted Fenton-like process, the catalyst removed 67 % of total organic carbon from malachite-green dye in ~ 5 min and remained stable over reuse cycles. The main pathways involved N-demethylation, hydroxylation and chromophore disruption. Life-cycle analysis indicated lower impacts than standard composting, notably for climate change, aquatic toxicity and eutrophication (He et al., 2020).

In parallel, integrated biorefinery concepts underline the complementarity between insect rearing and co-product recovery. Oil fractions, protein hydrolysates and residual frass can be channelled into food, feed or energy loops (Muñoz-Seijas et al., 2025). Within this framework, protein hydrolysates surpassed 72% protein while demonstrating valuable emulsifying, foaming, and antioxidant capabilities. Similar high protein levels have been reported in other studies. Some hydrolysates even exceeded 70% protein, showing potential for food and nutraceutical applications due to their emulsifying and antioxidant properties (Maciejewska et al., 2025; Shah et al., 2024; Verni et al., 2025). For example, Chewaka and co-authors used nuruk extract to obtain very small peptides (< 1 kDa) reaching 71.6% protein, all while keeping their key functional properties (Chewaka et al., 2023).

Systemic Integration and Biorefinery Models

Several technical innovations aim to optimize resource recovery within circular systems. Kröncke and colleagues developed a zigzag air separator for larval isolation, combined with image-based neural networks for quality control. The same work noted that drying duration and temperature directly affect nutritional profiles. Oil extraction by screw pressing, followed by conversion of the press cake into insect meal using rolling mills, produced a feed comparable to fishmeal (Kröncke et al., 2023).

Moruzzo and colleagues emphasized in their review that T. molitor acts as a central agent in circular food and agriculture systems, turning diverse residues into proteins, lipids, chitosan, or biofertilizers (Moruzzo et al., 2021). Despite this potential, structural bottlenecks persist. Substrate logistics, lack of product standards, and consumer acceptability limit expansion. Vodenicharova (2024) added that in Europe, the absence of harmonized supply chain strategies, across pre-sale, on-sale, and post-sale stages, remains a major obstacle (Maria Vodenicharova, 2024). Recent work also points to hybrid biorefineries combining insect co-products with bioenergy production. Anaerobic digestion or biogas generation from frass and side-streams can provide both material and energetic returns, situating T. molitor within broader resource recovery frameworks (Muñoz-Seijas et al., 2025).

Agroecological and Biotechnological Synergies (2020-2025): Towards a Circular Bioeconomy

T. molitor is now recognized as a flexible organism positioned between agroecology, biotechnology, and circular economy practices. Studies from the past five years show its use in waste recovery, the design of new biomaterials, and its integration into sustainable food and industrial systems. Unlike Section 6, which focuses on direct human health applications of bioactive compounds, this section emphasizes technological, agro-industrial, and cross-sectoral developments.

Cross-Sector Innovations and Integrated Applications

Recent work has expanded the upcycling of T. molitor beyond its nutritional potential toward biopolymers, oils, and system-wide applications. High-tech urban models such as vertical farming consolidate production in controlled environments using LEDs, sensors and automation, but raise energy-efficiency constraints (Sowmya et al., 2024). Chitosan has been obtained from discarded larvae and exuviae, with yields close to those reported for marine sources. This insect-derived material shows reduced allergenic risk and a smaller environmental footprint (Azzi et al., 2024; Izadi et al., 2025; Terkula Iber et al., 2022). One study reported antibacterial effects of insect chitosan against Pseudomonas aeruginosa, pointing to possible agro-industrial and biomedical uses (Nafary et al., 2023). New technologies are also streamlining protein processing. For example, Perez and collaborators used pulsed electric fields to boost protein recovery from mealworm flour. This method improved foaming properties without changing its nutritional value. Such non-thermal methods expand the functional applications of insect proteins in food and industrial formulations (Perez et al., 2024).

The oil fraction of T. molitor offers further technological opportunities. Martínez-Pineda and co-authors found that the oil contained about 43% oleic acid and 33% linoleic acid. γ-tocopherol and sterols were also identified. The extract showed high oxidative stability (Martínez-Pineda et al., 2024). Furthermore, in food applications, South Korean studies (Jeong & Oh, 2024; Kim & Oh, 2022) demonstrated that this oil can be blended with natural waxes to form stable oleogels. These oleogels successfully replaced shortening in bakery products, with no loss of quality. Larvae of T. molitor are able to consume many types of agro-industrial residues. For example, studies mention brewery by-products, cassava peels, date pits, and other side streams (Debache, 2021; Fondevila et al., 2024; López-Gámez et al., 2024). In addition, dairy by-products such as mozzarella whey and whey permeate have been successfully upcycled, with larvae showing increased protein content (≈ +7 %) and favourable fat composition (Brai et al., 2024). On their own, such inputs have almost no commercial value. Yet the larvae manage to turn them into protein- and lipid-rich biomass. This process also significantly helps to lower rearing costs for producers. At present, most of these outputs remain at pilot scale. Oil, peptides or oleogels are produced in hundreds of kilos, rarely in tonnes. The near-term value lies in niche applications and full recovery of co-products, not in replacing bulk commodities. Frass, the coproduct of this activity, has been studied on its own. Zunzunegui and colleagues highlighted how leftover chitin fragments can stimulate soil microorganisms, which indirectly supports plant growth (Zunzunegui et al., 2024). Interestingly, Muñoz-Seijas and collaborators placed frass within a biorefinery perspective. In that context, adding it to anaerobic digesters was linked with higher biogas yields (Muñoz-Seijas et al., 2025).

In addition to organic waste, larvae can also process synthetic materials. This capacity for plastic biodegradation is mediated by their gut microbiota. Metagenomic studies by Mamtimin and colleagues revealed that T. molitor larvae fed with polystyrene harbor microbial consortia. These communities were dominated by Exiguobacterium and Pseudomonas, both known for polymer decomposition (Mamtimin et al., 2023). Nutritional co-substrates such as lysine and methionine further enhance degradation efficiency (Wang et al., 2025). Enzymes such as feruloyl esterase-like PETases isolated from larvae confirm the direct enzymatic potential of this system (Mamtimin et al., 2024). Yet efficiency remains limited, and degradation rates are slow compared to industrial recycling. The potential for generating secondary microplastics remains an open question. For now, these efficiency and safety constraints limit the large-scale relevance of this process. Notably, bioinformatics is now contributing to this field as well. Recent work on the T. molitor proteome has identified cuticular proteins as promising precursors of bioactive peptides, particularly DPP-IV inhibitors (Dávalos Terán et al., 2020). Although mainly discussed in health contexts, such in silico tools may also be adapted to predict functional traits of insect proteins and, by extension, support agro-industrial applications. In a separate but equally critical line of research, several teams have investigated how plant secondary metabolites interfere with insect physiology. This is a key consideration when using agricultural residues as feed. For instance, larvae of T. molitor exposed to high doses of the mycotoxin zearalenone showed weakened antioxidant defences and even a loss of locomotor activity (Janković-Tomanić et al., 2024). A similar outcome was noted when phytochemicals forced T. molitor to reshape its digestive and detoxification enzymes, which required adjustments in its enzymatic toolkit (Chamani et al., 2025). More recently, Winkiel and colleagues showed that Solanaceae glycoalkaloids modulate energy metabolism in T. molitor, affecting glycolysis (phosphofructokinase, PFK), the TCA cycle (citrate synthase, CS), and β-oxidation (3-hydroxyacyl-CoA dehydrogenase, HADH) (Winkiel et al., 2024). In a companion study, Winkiel and co-authors showed disruptions in lipid metabolism, with altered triacylglycerols and a drop in 3-hydroxyacyl-CoA dehydrogenase activity in the fat body (Winkiel et al., 2023). In addition to glycoalkaloids, essential-oil volatiles such as (E)-2-decenal, furfural, 2-undecanone and (E,E)-2,4-decadienal impaired T. molitor reproduction in vivo. They reduced terminal oocyte size, vitellogenin expression and follicular patency, cutting oviposition by ~33–43% with lower hatchability; at 10⁻⁵ M, (E)-2-decenal also lowered female survival to ~39% (Walkowiak-Nowicka et al., 2023). In broilers, Biasato and colleagues found that including 5% Tenebrio molitor ™ or a 1:1 blend of Hermetia illucens (HI) and T. molitor ™ improved feed efficiency and carcass weight, whereas 10% HI or a 10% HI-TM blend yielded the weakest outcomes; meat-quality effects were variable (Biasato et al., 2025). In that study, feed conversion improved and intestinal morphology showed favourable changes (Biasato et al., 2025). Additional work has explored effects on gut health. Interestingly, ingredients derived from T. molitor were shown to modulate the microbiota and to enhance immune responses in monogastric animals (Jiang et al., 2024). This places insect rearing within a wider perspective of livestock health and welfare, suggesting that it can contribute to One Health approaches.

Biotechnologies and Innovative Materials

Applications of T. molitor-derived biomolecules extend into material sciences. Chitosan-based packaging films and coatings have demonstrated enhanced barrier properties, antimicrobial activity, and fruit preservation capacities (Benashvili et al., 2025; Liu et al., 2024; Mwita et al., 2024). These biodegradable solutions represent sustainable alternatives to petrochemical plastics. Microbiota-assisted biodegradation further broadens the portfolio of green biotechnologies. Mixed diets combining plastics and organic substrates modulate gut microbial communities toward polymer-degrading taxa (Ilijin et al., 2025), while co-feeding strategies improve larval survival under otherwise suboptimal diets (Wang & Tang, 2022). Biomedical research has also leveraged T. molitor chitosan for advanced materials. Nanofibrils and bioengineered chitin–lignin complexes show compatibility with extracellular matrices, supporting applications in tissue scaffolding, wound healing, and controlled release systems (Marín-Morales et al., 2025; Mersmann et al., 2025; Morganti et al., 2023). These results place insect-derived chitosan as a promising renewable resource for next-generation biomaterials. Notably, insights from non-insect models reinforce this perspective. A recent study on tilapia skin successfully isolated cytoprotective peptides and validated their function in silico, showing protection of ovarian granulosa cells against oxidative stress (Yin et al., 2023). Such workflows, combining peptide isolation with computational validation, highlight transferable strategies that could equally enhance the biotechnological exploitation of T. molitor. Agroecological studies also point to synergies between insect-derived polymers and plant systems. For example, insect chitosan has been shown to trigger defence pathways in crops, offering a sustainable alternative to synthetic fungicides (Dalmoro et al., 2023). This aligns the use of T. molitor with integrated pest management strategies.

Modular Biorefineries and Territorial Modeling

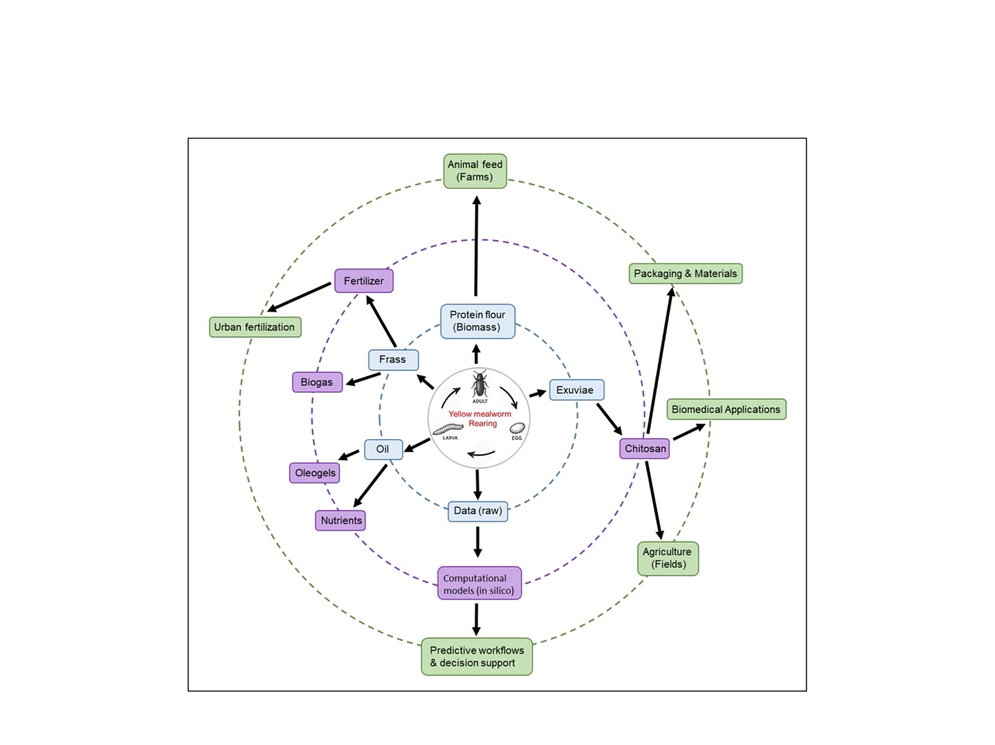
Integrated biorefineries represent one of the most promising avenues for scaling T. molitor. In practice, no fraction of T. molitor is wasted. Primary products include protein flour, oils, and chitosan. Secondary outputs cover frass and bioinformatic data. These flows lead to urban fertilization, animal feed, and sustainable agriculture, as shown in Figure 1.

Figure 1 - Integrated modular biorefinery for T. molitor. Center: rearing and life cycle. Ring 1: primary outputs (protein flour, oils, exuviae). Ring 2: intermediate valorisation (fertiliser, biogas, oleogels, chitosan, in-silico data). Outer nodes: territorial uses (urban fertilisation, animal feed, field crops, packaging/materials and biomedical). Arrows indicate transformation or use; no reverse flows are implied.

Case studies in France and the Netherlands demonstrate that combining insect farming, peptide extraction, and urban fertilization can achieve profitability within three years (Muñoz-Seijas et al., 2025; Niyonsaba et al., 2023). Techno-economic models point out that substrate costs (~1 939 €/t DM), capital expenditure (~1 459 €/t DM), and energy use (~693 €/t DM) remain the primary economic bottlenecks (Leipertz et al., 2024; Niyonsaba et al., 2023). Life cycle assessments reveal lower greenhouse gas emissions and water use than conventional animal proteins, but also highlight non-renewable energy demand as a critical impact category (Modahl & Brekke, 2022; Vinci et al., 2022). This is consistent with an Austrian LCA of mealworm farming, which identified heating as a dominant hotspot while still outperforming organic broiler across most impact categories (Dreyer et al., 2021). Comparative studies with other alternative proteins (e.g., Spirulina) show similar challenges of cost and scalability (Villaró-Cos et al., 2024). This has brought coproduct recycling and territorial integration into focus. Moreover, pilot projects indicate that the use of frass in agro-aquaculture systems supports nutrient recycling and reduces reliance on chemical fertilizers (Maciejewska et al., 2025). This demonstrates the capacity of T. molitor coproducts to contribute to climate-resilient territorial models. Beyond insects, predictive workflows developed for agro-industrial by products such as tomato residues have demonstrated the feasibility of identifying bioactive peptides entirely in silico (Morena et al., 2024). Transferring such computational approaches to T. molitor could enhance integrated biorefineries, enabling not only the extraction of proteins and lipids but also the conversion of secondary flows in a circular economy framework.

Challenges and Prospects for Sustainable Industrialization

Scaling T. molitor production faces systemic barriers. Maintaining a steady supply of substrates remains a challenge. Energy efficiency is another unresolved issue, and seasonal variations still complicate production. Nevertheless, LCAs consistently flag non-renewable energy demand, largely from heating, as the dominant hotspot; the Austrian study confirms this even though mealworms still compare favourably to poultry systems (Dreyer et al., 2021). Importantly, in slow-growing animals, full soybean replacement is not performance-neutral during early phases (Nieto et al., 2022). Plant secondary metabolites, especially Solanaceae glycoalkaloids, can blunt energy metabolism and disrupt lipid handling in T. molitor, likely contributing to the performance variability seen on plant-residue diets (Winkiel et al., 2023, 2024). Environmental concerns also enter into the picture. One relates to competition with other industries for feedstock. Another is the ecological risk that could occur if insects escape and establish themselves in non-native ecosystems. Social acceptance continues to constrain expansion. Consumer surveys indicate greater acceptance of flours and processed forms than of whole insects (Hammer et al., 2023; Maciejewska et al., 2025).

Camouflaged or blended ingredients, combined with transparent communication and traceability, appear critical for improving adoption. Regulatory frameworks are progressing unevenly. While EFSA approvals in Europe are expanding (EFSA Panel on Nutrition and Novel Foods, 2025; EFSA Panel on Nutrition, Novel Foods and Food Allergens, 2021), other regions such as Africa lack harmonized standards despite traditional entomophagy practices (FAO Korea Partnership, 2022). Asia presents a mixed picture, with countries like South Korea moving faster than others (Meijer et al., 2025). Harmonized safety and labelling protocols will be essential for global trade.

Perspectives for Innovative Applications

In addition to the domain-specific applications detailed in Table 3, recent years have seen the emergence of transversal bioinformatic workflows and predictive in silico pipelines. These tools facilitate the discovery of novel bioactive peptides in T. molitor. Moreover, they provide transferable methodologies that can be applied to other organisms and by-products. This dual capability reinforces the systemic integration of insect biotechnology into a circular bioeconomy.

Table 3 provides a synthetic overview of these promising cross-sectoral opportunities identified between 2020 and 2025. Note that rows focused solely on human nutraceutical peptides (e.g., antihypertensive agents, DPP-IV inhibitors) have been excluded, as they are discussed in depth in Section 6. It is important to note that while Table 3 effectively highlights sectoral opportunities and functional benefits, it does not convey their environmental footprint. To provide this crucial perspective, Figure 2 contrasts the life cycle impacts of mealworm production with a conventional protein source, using data from recent LCA studies (Modahl & Brekke, 2022; Vinci et al., 2022). When considered together, Table 3 and Figure 2 offer a comprehensive view of both the industrial potential and the ecological positioning of T. molitor valorisation.

Figure 2 - Comparative environmental performance of T. molitor and beef (illustrative). Radar diagram based on life cycle assessment (LCA) results. Axes cover greenhouse gas (GHG) emissions, water use, energy demand, and land use. T. molitor shows lower impacts in GHG emissions, water, and land use, while energy demand remains a relative weakness. Scores are normalized (1 = highest impact, 5 = lowest impact), so higher values indicate better environmental performance. Values are indicative, derived from published LCA studies (Malila et al., 2024; Modahl & Brekke, 2022).

Table 3 - Summary of major application domains, opportunities, key constraints, and research gaps for T. molitor.

Domain

Opportunity

Constraints

Research gaps

Refs.

Animal feed

Most deployment-ready application, with promising results in poultry, pigs, and fish.

Batch consistency, substrate quality, and species-specific formulation.

Longer-term trials, field validation, and standardized inclusion thresholds.

(Biasato et al., 2025; Chemello et al., 2020; Hammer et al., 2023; Meyer et al., 2020; Nieto et al., 2022; Petkov et al., 2024; Secci et al., 2022; Vasilopoulos et al., 2023; Zacharis et al., 2023)

Food innovation

Powders, breads, snacks, and oleogels broaden food applications.

Sensory acceptance, allergenicity, and processing-related variability.

Realistic inclusion rates, shelf life, nutritional stability, and consumer acceptance.

(Jeong & Oh, 2024; Kim & Oh, 2022; Martínez-Pineda et al., 2024; Verni et al., 2025)

Bioactive fractions

Peptides and hydrolysates show antioxidant, anti-inflammatory, antihypertensive, and DPP-IV inhibitory potential.

Evidence remains largely preclinical, with limited bioavailability data.

Standardized processing, pharmacokinetics, and controlled human trials.

(Berraquero-García et al., 2024; Brai et al., 2022; Fan et al., 2022; Ferrazzano et al., 2023; Gonzalez-de La Rosa et al., 2024; Jo et al., 2025; Ma et al., 2025; Ngoc et al., 2023; Pessina et al., 2020; Rivero Pino et al., 2020; Stephan et al., 2025; Tan et al., 2022; Torres-Acosta et al., 2021; Tran et al., 2025; Verheyen et al., 2023; Villanova et al., 2024)

Frass and agricultural valorisation

Frass can support fertilization, biostimulation, digestion, and biochar production.

Composition varies with substrate and processing, and definitions remain inconsistent.

Harmonized definitions, field validation, contaminant benchmarks, and regulatory alignment.

(Lopes et al., 2025; Magro et al., 2024; Muñoz-Seijas et al., 2024; Verardi et al., 2025b; Zunzunegui et al., 2024)

Chitin, chitosan, and biomaterials

Insect-derived polymers show promise for packaging, antimicrobial films, and biomaterials.

Extraction routes, standardization, and scale-up remain limiting factors.

Process optimization, comparative performance, and industrial validation.

(Azzi et al., 2024; Benashvili et al., 2025; Izadi et al., 2025; Liu et al., 2024; Marín-Morales et al., 2025; Mersmann et al., 2025; Morganti et al., 2023; Mwita et al., 2024; Nafary et al., 2023; Terkula Iber et al., 2022)

Low-input and arid-zone systems

Local residues may support rearing in resource-constrained settings.

High variability, labour intensity, limited monitoring, and still limited evidence.

Replicated field studies, standardized low-input protocols, and techno-economic validation.

(Debache, 2021; Fondevila et al., 2024; Lienhard et al., 2023; Verardi et al., 2025b; Vrontaki et al., 2024; Yakti et al., 2025)

Integrated biorefineries

Proteins, oils, frass, and side-streams can be valorised within circular systems.

Capital costs, energy demand, logistics, and traceability bottlenecks.

Integrated life-cycle assessment, techno-economic validation, and territorial implementation models.

(Leipertz et al., 2024; Modahl & Brekke, 2022; Morena et al., 2024; Muñoz-Seijas et al., 2025; Niyonsaba et al., 2023; Vinci et al., 2022)

Predictive workflows

In silico discovery and biodegradation-related tools may widen future applications.

Predictions still require validation, and biodegradation remains slow and safety-sensitive.

Mechanistic studies, experimental confirmation, and better scale assessment.

(Dávalos Terán et al., 2020; Gonzalez‐de La Rosa et al., 2025; Morena et al., 2024; Yin et al., 2023)

Note. This table synthesizes the main application domains discussed in this review and highlights their current opportunities, key constraints, and principal research gaps. Human nutraceutical applications are discussed separately in Section 6. Key references are provided as representative examples rather than an exhaustive list.

Conclusion

Across the 2020–2025 evidence synthesised here, T. molitor emerges as a versatile resource for circular bioeconomy strategies. It can convert diverse residues into proteins, lipids, chitin-derived materials, and frass, supporting applications in feed, food innovation, and co-product valorisation. Among these applications, feed appears the most deployment-ready, provided that diet formulation, hygiene, and batch consistency are properly controlled. Chitin-derived materials also show clear potential for biomaterial and dermocosmetic applications. By contrast, most reported bioactivities linked to food and functional ingredients remain preclinical. Many findings are based on in vitro assays or short-term animal models, often under conditions that are not directly translatable to realistic dietary exposure. Their practical relevance therefore depends on standardized processing, robust safety and quality control, and stronger evidence on bioavailability and efficacy in controlled human studies. A central constraint across the literature remains reproducibility. Results vary with substrate choice, processing conditions, and analytical methods. This limits comparability across studies and weakens the strength of some health or agricultural claims. Sustainability outcomes also reflect a clear trade-off. Industrial systems provide greater consistency and traceability, but they require more infrastructure, process control, and compliance capacity. Low-input systems may fit arid and resource-constrained settings, but they remain more exposed to variability, labour constraints, and standardisation limits.

Overall, T. molitor is a credible component of the circular bioeconomy, but its long-term impact will depend on realistic positioning and stronger methodological consistency. The sector is ready to scale selectively in applications where quality control, traceability, and markets are already aligned. Broader claims, especially for health-related applications or low-input deployment models, still require stronger standardisation and validation.

Acknowledgements

The author used AI-based tools to assist with reference management and style editing. All scientific content, data interpretation and conclusions are the sole responsibility of the author. Preprint version 4 of this article has been peer-reviewed and recommended by Peer Community In Animal Science (https://doi.org/10.24072/pci.animsci.100388; Barragán-Fonseca, 2026).

Funding

This research was self-funded by the author and received no external funding from public, commercial, or non-profit sources.

Conflict of interest disclosure

The author declares they have no conflict of interest relating to the content of this article.

Data, script, code, and supplementary information availability

This review relies on published literature. No new datasets, statistical scripts, command lines, or simulation code were generated. All sources are cited in the reference list. No supplementary information is associated with this manuscript.


References

[1] Abro, Z.; Sibhatu, K. T.; Fetene, G. M.; Alemu, M. H.; Tanga, C. M.; Sevgan, S.; Kassie, M. Global review of consumer preferences and willingness to pay for edible insects and derived products, Global Food Security, Volume 44 (2025), p. 100834 | DOI

[2] AGRINFO Latest novel food authorisations – January 2025, 2025 (https://agrinfo.eu/book-of-reports/latest-novel-food-authorisations-january-2025/)

[3] Aguilar-Toalá, J. E.; Vidal-Limón, A. M.; Liceaga, A. M. Advancing Food Security with Farmed Edible Insects: Economic, Social, and Environmental Aspects, Insects, Volume 16 (2025) no. 1, p. 67 | DOI

[4] Association of American Feed Control Officials Ingredients Definition Committee (IDC) Annual Meeting Minutes — San Antonio, August 7, 2024 — Includes T60.121 “Dried Mealworm Meal”, AAFCO, San Antonio, TX (2024)

[5] Auzins, A.; Leimane, I.; Reissaar, R.; Brobakk, J.; Sakelaite, I.; Grivins, M.; Zihare, L. Assessing the Socio-Economic Benefits and Costs of Insect Meal as a Fishmeal Substitute in Livestock and Aquaculture, Animals, Volume 14 (2024) no. 10, p. 1461 | DOI

[6] Azzi, M.; Elkadaoui, S.; Zim, J.; Desbrieres, J.; El Hachimi, Y.; Tolaimate, A. Tenebrio Molitor breeding rejects as a high source of pure chitin and chitosan: Role of the processes, influence of the life cycle stages and comparison with Hermetia illucens, International Journal of Biological Macromolecules, Volume 277 (2024), p. 134475 | DOI

[7] Benashvili, M.; Lee, S.; Ju, Y.-W.; Park, Y.-J.; Kim, S.-A.; Park, S.-W.; Son, Y.-J. Effect of mealworm (Tenebrio molitor L.) chitosan coating on the postharvest qualities of strawberries, Postharvest Biology and Technology, Volume 228 (2025), p. 113657 | DOI

[8] Berraquero-García, C.; Martínez-Sánchez, L.; Guadix, E. M.; García-Moreno, P. J. Encapsulation of Tenebrio molitor Hydrolysate with DPP-IV Inhibitory Activity by Electrospraying and Spray-Drying, Nanomaterials, Volume 14 (2024) no. 10, p. 840 | DOI

[9] Biasato, I.; Gariglio, M.; Bongiorno, V.; Fiorilla, E.; Cappone, E. E.; Bellezza Oddon, S.; Loiotine, Z.; Caimi, C.; Mendez Rondo, K. Y.; Renna, M.; Lussiana, C.; Brugiapaglia, A.; Hernández, F.; Schiavone, A.; Gasco, L. Can a mixture of Hermetia illucens and Tenebrio molitor meals be feasible to feed broiler chickens? A focus on bird productive performance, nutrient digestibility, and meat quality, Poultry Science, Volume 104 (2025) no. 7, p. 105150 | DOI

[10] Biteau, C.; Bry-Chevalier, T.; Crummett, D.; Ryba, R.; Jules, M. S. Beyond the buzz: insect-based foods are unlikely to significantly reduce meat consumption, npj Sustainable Agriculture, Volume 3 (2025) no. 1 | DOI

[11] Brai, A.; Immacolata Trivisani, C.; Vagaggini, C.; Stella, R.; Angeletti, R.; Iovenitti, G.; Francardi, V.; Dreassi, E. Proteins from Tenebrio molitor: An interesting functional ingredient and a source of ACE inhibitory peptides, Food Chemistry, Volume 393 (2022), p. 133409 | DOI

[12] Brai, A.; Neri, C.; Tarchi, F.; Poggialini, F.; Vagaggini, C.; Frosinini, R.; Simoni, S.; Francardi, V.; Dreassi, E. Upcycling Milk Industry Byproducts into Tenebrio molitor Larvae: Investigation on Fat, Protein, and Sugar Composition, Foods, Volume 13 (2024) no. 21, p. 3450 | DOI

[13] Chamani, M.; Dadpour, M.; Dehghanian, Z.; Panahirad, S.; Chenari Bouket, A.; Oszako, T.; Kumar, S. From Digestion to Detoxification: Exploring Plant Metabolite Impacts on Insect Enzyme Systems for Enhanced Pest Control, Insects, Volume 16 (2025) no. 4, p. 392 | DOI

[14] Chemello, G.; Renna, M.; Caimi, C.; Guerreiro, I.; Oliva-Teles, A.; Enes, P.; Biasato, I.; Schiavone, A.; Gai, F.; Gasco, L. Partially Defatted Tenebrio molitor Larva Meal in Diets for Grow-Out Rainbow Trout, Oncorhynchus mykiss (Walbaum): Effects on Growth Performance, Diet Digestibility and Metabolic Responses, Animals, Volume 10 (2020) no. 2, p. 229 | DOI

[15] Chewaka, L. S.; Park, C. S.; Cha, Y.-S.; Desta, K. T.; Park, B.-R. Enzymatic Hydrolysis of Tenebrio molitor (Mealworm) Using Nuruk Extract Concentrate and an Evaluation of Its Nutritional, Functional, and Sensory Properties, Foods, Volume 12 (2023) no. 11, p. 2188 | DOI

[16] Dalmoro, Y. K.; Franceschi, C. H.; Stefanello, C. A Systematic Review and Metanalysis on the Use of Hermetia illucens and Tenebrio molitor in Diets for Poultry, Veterinary Sciences, Volume 10 (2023) no. 12, p. 702 | DOI

[17] Deacon, C. F.; Wamberg, S.; Bie, P.; Hughes, T. E.; Holst, J. J. Preservation of active incretin hormones by inhibition of dipeptidyl peptidase IV suppresses meal-induced incretin secretion in dogs, The Journal of Endocrinology, Volume 172 (2002) no. 2, pp. 355-362 | DOI

[18] Debache, K. Growth performance of novel food based on mixture of boiled-dried granulated Tenebrio molitor larvae and date-fruit waste in broiler chicken farming, Asian Journal of Agriculture, Volume 5 (2021) no. 1, pp. 22-28 | DOI

[19] Despommier, D. Vertical farming: a holistic approach towards food security, Frontiers in Science, Volume 2 (2024), p. 1473141 | DOI

[20] Dreyer, M.; Hörtenhuber, S.; Zollitsch, W.; Jäger, H.; Schaden, L.-M.; Gronauer, A.; Kral, I. Environmental life cycle assessment of yellow mealworm (Tenebrio molitor) production for human consumption in Austria – a comparison of mealworm and broiler as protein source, The International Journal of Life Cycle Assessment, Volume 26 (2021) no. 11, pp. 2232-2247 | DOI

[21] Du, Z.; Wang, D.; Li, Y. Comprehensive Evaluation and Comparison of Machine Learning Methods in QSAR Modeling of Antioxidant Tripeptides, ACS omega, Volume 7 (2022) no. 29, pp. 25760-25771 | DOI

[22] Dávalos Terán, I.; Imai, K.; Lacroix, I. M. E.; Fogliano, V.; Udenigwe, C. C. Bioinformatics of edible yellow mealworm ( Tenebrio molitor ) proteome reveal the cuticular proteins as promising precursors of dipeptidyl peptidase‐IV inhibitors, Journal of Food Biochemistry, Volume 44 (2020) no. 2, p. e13121 | DOI

[23] EFSA Panel on Nutrition and Novel Foods Safety of frozen and dried forms of whole yellow mealworm (Tenebrio molitor larva) as a novel food pursuant to Regulation (EU) 2015/2283 (EFSA 2025), EFSA Journal, Volume 23 (2025) no. 1, p. 9155 | DOI

[24] EFSA Panel on Nutrition, N. F. a. F. A. Safety of frozen and dried formulations from whole yellow mealworm (Tenebrio molitor larva) as a novel food pursuant to Regulation (EU) 2015/2283 (EFSA 2021), EFSA Journal, Volume 19 (2021) no. 8, p. 6778 | DOI

[25] European Commission Implementing Regulation (EU) 2025/89 authorising UV-treated whole Tenebrio molitor powder as a novel food, 2025 no. 2025/89

[26] European Commission Commission Regulation (EU) 2021/1372 of 17 August 2021 amending Annex IV to Regulation (EC) No 999/2001 as regards the prohibition to feed non-ruminant farmed animals, other than fur animals, with protein derived from animals, 2021 (https://eur-lex.europa.eu/eli/reg/2021/1372/oj/eng)

[27] European Commission Commission Implementing Regulation (EU) 2021/882 of 1 June 2021 authorising the placing on the market of dried Tenebrio molitor larva as a novel food under Regulation (EU) 2015/2283 of the European Parliament and of the Council, and amending Commission Implementing Regulation (EU) 2017/2470 (Text with EEA relevance), 2021 no. 2021/882

[28] European Parliament Regulation (EU) 2015/2283 of the European Parliament and of the Council of 25 November 2015 on novel foods, amending Regulation (EU) No 1169/2011 of the European Parliament and of the Council and repealing Regulation (EC) No 258/97 of the European Parliament and of the Council and Commission Regulation (EC) No 1852/2001, 2015 no. 2015/2283

[29] FAO Korea Partnership FAO Korea Partnership Newsletter – 1st Quarter 2022, Issue #2, 2022 (https://openknowledge.fao.org/items/66121641-98fb-4877-9e68-2b53b65ffa33)

[30] Fan, M.; Wedamulla, N. E.; Choi, Y.-J.; Zhang, Q.; Bae, S. M.; Kim, E.-K. Tenebrio molitor Larva Trypsin Hydrolysate Ameliorates Atopic Dermatitis in C57BL/6 Mice by Targeting the TLR-Mediated MyD88-Dependent MAPK Signaling Pathway, Nutrients, Volume 15 (2022) no. 1, p. 93 | DOI

[31] Ferrazzano, G. F.; D’Ambrosio, F.; Caruso, S.; Gatto, R.; Caruso, S. Bioactive Peptides Derived from Edible Insects: Effects on Human Health and Possible Applications in Dentistry, Nutrients, Volume 15 (2023) no. 21, p. 4611 | DOI

[32] Fondevila, G.; Remiro, A.; Fondevila, M. Growth performance and chemical composition of Tenebrio molitor larvae grown on substrates with different starch to fibre ratios, Italian Journal of Animal Science, Volume 23 (2024) no. 1, pp. 887-894 | DOI

[33] Food Standards Australia New Zealand Edible insects as non-traditional food, 2023

[34] Foughar, M.; Arrobas, M.; Rodrigues, M. Â. Mealworm Larvae Frass Exhibits a Plant Biostimulant Effect on Lettuce, Boosting Productivity beyond Just Nutrient Release or Improved Soil Properties, Horticulturae, Volume 10 (2024) no. 7, p. 711 | DOI

[35] Garino, C.; Mielke, H.; Knüppel, S.; Selhorst, T.; Broll, H.; Braeuning, A. Quantitative allergenicity risk assessment of food products containing yellow mealworm (Tenebrio molitor), Food and Chemical Toxicology, Volume 142 (2020), p. 111460 | DOI

[36] Gonzalez-de La Rosa, T.; Montserrat-de La Paz, S.; Rivero-Pino, F. Production, characterisation, and biological properties of Tenebrio molitor-derived oligopeptides, Food Chemistry, Volume 450 (2024), p. 139400 | DOI

[37] Gonzalez‐de La Rosa, T.; Marquez‐Paradas, E.; Leon, M. J.; Montserrat‐de La Paz, S.; Rivero‐Pino, F. Exploring Tenebrio molitor as a source of low-molecular-weight antimicrobial peptides using a n in silico approach: correlation of molecular features and molecular docking, Journal of the Science of Food and Agriculture, Volume 105 (2025) no. 3, pp. 1711-1736 | DOI

[38] Hammer, L.; Moretti, D.; Abbühl-Eng, L.; Kandiah, P.; Hilaj, N.; Portmann, R.; Egger, L. Mealworm larvae (Tenebrio molitor) and crickets (Acheta domesticus) show high total protein in vitro digestibility and can provide good-to-excellent protein quality as determined by in vitro DIAAS, Frontiers in Nutrition, Volume 10 (2023), p. 1150581 | DOI

[39] He, L.; Yang, S.-S.; Bai, S.-W.; Pang, J.-W.; Liu, G.-S.; Cao, G.-L.; Zhao, L.; Feng, X.-C.; Ren, N.-Q. Fabrication and environmental assessment of photo-assisted Fenton-like Fe/FBC catalyst utilizing mealworm frass waste, Journal of Cleaner Production, Volume 256 (2020), p. 120259 | DOI

[40] Health Canada Guidelines for the Safety Assessment of Novel Foods, Health Canada, Ottawa (2006)

[41] Health Canada Completed Safety Assessments for Novel Foods, Health Canada, Ottawa (2025)

[42] Ilijin, L.; Popović, D.; Živković, M.; Todorović, D.; Mrdaković, M.; Vlahović, M.; Perić-Mataruga, V. The impact of co-fed plastic diet on Tenebrio molitor gut bacterial community structure, Scientific Reports, Volume 15 (2025) no. 1, p. 21203 | DOI

[43] Izadi, H.; Asadi, H.; Bemani, M. Chitin: a comparison between its main sources, Frontiers in Materials, Volume 12 (2025) | DOI

[44] Janković-Tomanić, M.; Petković, B.; Vranković, J. S.; Perić-Mataruga, V. Effects of high doses of zearalenone on some antioxidant enzymes and locomotion of Tenebrio molitor larvae (Coleoptera: Tenebrionidae), Journal of Insect Science, Volume 24 (2024) no. 3, p. 6 | DOI

[45] Jeong, S.; Oh, I. Characterization of mixed-component oleogels: Beeswax and glycerol monostearate interactions towards Tenebrio Molitor larvae oil, Current Research in Food Science, Volume 8 (2024), p. 100689 | DOI

[46] Jiang, T.; Zhao, X.; Li, H.; Zhang, L.; Tang, B.; Ding, Y.; Wu, Y. Effects of yellow mealworm (Tenebrio molitor) larvae meal on the growth performance, serum biochemical parameters and caecal metabolome in broiler chickens, Italian Journal of Animal Science, Volume 23 (2024) no. 1, pp. 813-823 | DOI

[47] Jo, H.-S.; Song, D.-B.; Lee, S.-H.; Lee, K.-S.; Yang, J.; Hong, S.-M. Concurrent Hydrolysis–Fermentation of Tenebrio molitor Protein by Lactobacillus plantarum KCCM13068P Attenuates Inflammation in RAW 264.7 Macrophages and Constipation in Loperamide-Induced Mice, Foods, Volume 14 (2025) no. 11, p. 1886 | DOI

[48] Barragán-Fonseca, K. B. Tenebrio molitor as a multifunctional resource for circular bioeconomy: advances, constraints, and future perspectives, Peer Community in Animal Science, Volume 100388 (2026) | DOI

[49] Kenya Bureau of Standards Gazette Notice No. 10268 — Approved Standards (includes KS 2922-1:2020 and KS 2922-2:2020 Edible Insects — Specifications), The Kenya Gazette (2020)

[50] Khan, M. S.; Parveen, M.; Saleem, A.; Bibi, A.; Sadaf, N.; Yousaf, H. K.; Kabir, M. Mealworms (Tenebrio molitor L.) as a Substituent of Protein Source for Fisheries and Aquaculture: A Mini Review: Mealworms as a Substituent of Protein Source, MARKHOR (The Journal of Zoology), Volume 6 (2025) no. 1, pp. 19-25 | DOI

[51] Khanal, P.; Pandey, D.; Næss, G.; Cabrita, A. R.; Fonseca, A. J.; Maia, M. R.; Timilsina, B.; Veldkamp, T.; Sapkota, R.; Overrein, H. Yellow mealworms (Tenebrio molitor) as an alternative animal feed source: A comprehensive characterization of nutritional values and the larval gut microbiome, Journal of Cleaner Production, Volume 389 (2023), p. 136104 | DOI

[52] Kim, D.; Oh, I. The Characteristic of Insect Oil for a Potential Component of Oleogel and Its Application as a Solid Fat Replacer in Cookies, Gels, Volume 8 (2022) no. 6, p. 355 | DOI

[53] Kooistra, J. Financial feasibility analysis of insect farming in the Netherlands, 2020 (http://rgdoi.net/10.13140/RG.2.2.34131.81447) | DOI

[54] Kotsou, K.; Chatzimitakos, T.; Athanasiadis, V.; Bozinou, E.; Athanassiou, C. G.; Lalas, S. I. Innovative Applications of Tenebrio molitor Larvae in Food Product Development: A Comprehensive Review, Foods, Volume 12 (2023) no. 23, p. 4223 | DOI

[55] Kotsou, K.; Chatzimitakos, T.; Athanasiadis, V.; Bozinou, E.; Lalas, S. I. Exploiting Agri-Food Waste as Feed for Tenebrio molitor Larvae Rearing: A Review, Foods, Volume 13 (2024) no. 7, p. 1027 | DOI

[56] Kröncke, N.; Wittke, S.; Steinmann, N.; Benning, R. Analysis of the Composition of Different Instars of Tenebrio molitor Larvae using Near-Infrared Reflectance Spectroscopy for Prediction of Amino and Fatty Acid Content, Insects, Volume 14 (2023) no. 4, p. 310 | DOI

[57] Leipertz, M.; Hogeveen, H.; Saatkamp, H. Economic supply chain modelling of industrial insect production in the Netherlands, Journal of Insects as Food and Feed, Volume 10 (2024) no. 8, pp. 1361-1385 | DOI

[58] Lienhard, A.; Rehorska, R.; Pöllinger-Zierler, B.; Mayer, C.; Grasser, M.; Berner, S. Future Proteins: Sustainable Diets for Tenebrio molitor Rearing Composed of Food By-Products, Foods, Volume 12 (2023) no. 22, p. 4092 | DOI

[59] Liu, M.; Zou, X.; Wu, X.; Li, X.; Chen, H.; Pan, F.; Zhang, Y.; Fang, X.; Tian, W.; Peng, W. Preparation of chitosan/Tenebrio molitor larvae protein/curcumin active packaging film and its application in blueberry preservation, International Journal of Biological Macromolecules, Volume 275 (2024), p. 133675 | DOI

[60] Lopes, I.; Gómez-Brandón, M.; Praeg, N.; Claeys, J.; Yakti, W.; Bitterlich, M.; Jones, J.; Geilfus, C.; Klammsteiner, T. BugBook: Critical considerations for evaluating and applying insect frass, Journal of Insects as Food and Feed (2025), pp. 1-28 | DOI

[61] López-Gámez, G.; Del Pino-García, R.; López-Bascón, M. A.; Verardo, V. Improving Tenebrio molitor Growth and Nutritional Value through Vegetable Waste Supplementation, Foods, Volume 13 (2024) no. 4, p. 594 | DOI

[62] Ma, W.; Yang, J.; Suo, H.; Song, J. Tenebrio molitor proteins and peptides: Cutting-edge insights into bioactivity and expanded food applications, Food Bioscience, Volume 68 (2025), p. 106369 | DOI

[63] Machona, O.; Mutanga, M.; Chidzwondo, F.; Mangoyi, R. Sub-chronic toxicity determination of powdered Tenebrio molitor larvae as a novel food source, Toxicology Reports, Volume 12 (2024), pp. 111-116 | DOI

[64] Maciejewska, M.; Dąbrowska, A.; Cano-Lamadrid, M. Sustainable Protein Sources: Functional Analysis of Tenebrio molitor Hydrolysates and Attitudes of Consumers in Poland and Spain Toward Insect-Based Foods, Foods, Volume 14 (2025) no. 2, p. 333 | DOI

[65] Magro, A. D.; Lovarelli, D.; Bacenetti, J.; Guarino, M. The potential of insect frass for sustainable biogas and biomethane production: A review, Bioresource Technology, Volume 412 (2024), p. 131384 | DOI

[66] Mahmoud, M. A.; Abotaleb, A. O.; Zinhoum, R. A. Evaluation of various diets for improved growth, reproductive and nutritional value of the yellow mealworm, Tenebrio molitor L., Scientific Reports, Volume 15 (2025), p. 15656 | DOI

[67] Majewski, P.; Zapotoczny, P.; Lampa, P.; Burduk, R.; Reiner, J. Multipurpose monitoring system for edible insect breeding based on machine learning, Scientific Reports, Volume 12 (2022) no. 1, p. 7892 | DOI

[68] Majsiak, E.; Choina, M.; Gromek, W.; Wykrota, J.; Kozłowska, D.; Swadźba, J.; Cukrowska, B.; Kowal, K. IgE-based analysis of sensitization and cross-reactivity to yellow mealworm and edible insect allergens before their widespread dietary introduction, Scientific Reports, Volume 15 (2025), p. 1466 | DOI

[69] Malematja, E.; Manyelo, T. G.; Sebola, N. A.; Kolobe, S. D.; Mabelebele, M. The accumulation of heavy metals in feeder insects and their impact on animal production, Science of The Total Environment, Volume 885 (2023), p. 163716 | DOI

[70] Malila, Y.; Owolabi, I. O.; Chotanaphuti, T.; Sakdibhornssup, N.; Elliott, C. T.; Visessanguan, W.; Karoonuthaisiri, N.; Petchkongkaew, A. Current challenges of alternative proteins as future foods, npj Science of Food, Volume 8 (2024) no. 1, p. 53 | DOI

[71] Mamtimin, T.; Han, H.; Khan, A.; Feng, P.; Zhang, Q.; Ma, X.; Fang, Y.; Liu, P.; Kulshrestha, S.; Shigaki, T.; Li, X. Gut microbiome of mealworms (Tenebrio molitor Larvae) show similar responses to polystyrene and corn straw diets, Microbiome, Volume 11 (2023) no. 1, p. 98 | DOI

[72] Mamtimin, T.; Ouyang, X.; Wu, W.-M.; Zhou, T.; Hou, X.; Khan, A.; Liu, P.; Zhao, Y.-L.; Tang, H.; Criddle, C. S.; Han, H.; Li, X. Novel Feruloyl Esterase for the Degradation of Polyethylene Terephthalate (PET) Screened from the Gut Microbiome of Plastic-Degrading Mealworms (Tenebrio Molitor Larvae), Environmental Science & Technology, Volume 58 (2024) no. 40, pp. 17717-17731 | DOI

[73] Maria Vodenicharova Supply Chain Challenges of Insect Protein, Nanotechnology Perceptions, Volume 20 (2024) no. S11 (Special Issue), pp. 1570-1582

[74] Martínez-Pineda, M.; Juan, T.; Antoniewska-Krzeska, A.; Vercet, A.; Abenoza, M.; Yagüe-Ruiz, C.; Rutkowska, J. Exploring the Potential of Yellow Mealworm (Tenebrio molitor) Oil as a Nutraceutical Ingredient, Foods, Volume 13 (2024) no. 23, p. 3867 | DOI

[75] Marín-Morales, M. S.; Ibarra-Herrera, C. C.; Rivas-Arreola, M. J. Obtention and Characterization of Chitosan from Exuviae of Tenebrio molitor and Sphenarium purpurascens, ACS Omega, Volume 10 (2025) no. 16, pp. 17015-17023 | DOI

[76] Meijer, N.; Safitri, R.; Tao, W.; Hoek-Van Den Hil, E. Review: European Union legislation and regulatory framework for edible insect production – Safety issues, animal (2025), p. 101468 | DOI

[77] Mersmann, L.; Souza, V. G. L.; Fernando, A. L. Green Processes for Chitin and Chitosan Production from Insects: Current State, Challenges, and Opportunities, Polymers, Volume 17 (2025) no. 9, p. 1185 | DOI

[78] Meyer, S.; Gessner, D. K.; Braune, M. S.; Friedhoff, T.; Most, E.; Höring, M.; Liebisch, G.; Zorn, H.; Eder, K.; Ringseis, R. Comprehensive evaluation of the metabolic effects of insect meal from Tenebrio molitor L. in growing pigs by transcriptomics, metabolomics and lipidomics, Journal of Animal Science and Biotechnology, Volume 11 (2020), p. 20 | DOI

[79] Ministry of Food and Drug Safety Food Code (No. 2021-54, 2021.6.29., Republic of Korea (2024)

[80] Modahl, I. S.; Brekke, A. Environmental performance of insect protein: a case of LCA results for fish feed produced in Norway, SN Applied Sciences, Volume 4 (2022) no. 6, p. 183 | DOI

[81] Montalbán, A.; Martínez-Miró, S.; Schiavone, A.; Madrid, J.; Hernández, F. Growth Performance, Diet Digestibility, and Chemical Composition of Mealworm (Tenebrio molitor L.) Fed Agricultural By-Products, Insects, Volume 14 (2023) no. 10, p. 824 | DOI

[82] Morena, F.; Cencini, C.; Calzoni, E.; Martino, S.; Emiliani, C. A Novel Workflow for In Silico Prediction of Bioactive Peptides: An Exploration of Solanum lycopersicum By-Products, Biomolecules, Volume 14 (2024) no. 8, p. 930 | DOI

[83] Morganti, P.; Morganti, G.; Coltelli, M.-B. Natural Polymers and Cosmeceuticals for a Healthy and Circular Life: The Examples of Chitin, Chitosan, and Lignin, Cosmetics, Volume 10 (2023) no. 2, p. 42 | DOI

[84] Moruzzo, R.; Riccioli, F.; Espinosa Diaz, S.; Secci, C.; Poli, G.; Mancini, S. Mealworm (Tenebrio molitor): Potential and Challenges to Promote Circular Economy, Animals, Volume 11 (2021) no. 9, p. 2568 | DOI

[85] Moutinho, S.; Oliva-Teles, A.; Martínez-Llorens, S.; Monroig, Ó.; Peres, H. Total fishmeal replacement by defattedHermetia illucens larvae meal in diets for gilthead seabream (Sparus aurata) juveniles, Journal of Insects as Food and Feed, Volume 8 (2022) no. 12, pp. 1455-1468 | DOI

[86] Muñoz-Seijas, N.; Fernandes, H.; Domínguez, J. M.; Salgado, J. M. Recent Advances in Biorefinery of Tenebrio molitor Adopting Green Technologies, Food and Bioprocess Technology, Volume 18 (2025) no. 2, pp. 1061-1078 | DOI

[87] Muñoz-Seijas, N.; Fernandes, H.; Outeiriño, D.; Morán-Aguilar, M. G.; Domínguez, J. M.; Salgado, J. M. Potential use of frass from edible insect Tenebrio molitor for proteases production by solid-state fermentation, Food and Bioproducts Processing, Volume 144 (2024), pp. 146-155 | DOI

[88] Mwita, C. S.; Muhammad, R.; Nettey-Oppong, E. E.; Enkhbayar, D.; Ali, A.; Ahn, J.; Kim, S.-W.; Seok, Y.-S.; Choi, S. H. Chitosan Extracted from the Biomass of Tenebrio molitor Larvae as a Sustainable Packaging Film, Materials, Volume 17 (2024) no. 15, p. 3670 | DOI

[89] Nafary, A.; Mousavi Nezhad, S. A.; Jalili, S. Extraction and Characterization of Chitin and Chitosan from Tenebrio Molitor Beetles and Investigation of Its Antibacterial Effect Against Pseudomonas aeruginosa, Advanced Biomedical Research, Volume 12 (2023) no. 1 | DOI

[90] Ngoc, L. T. N.; Moon, J.-Y.; Lee, Y.-C. Insights into Bioactive Peptides in Cosmetics, Cosmetics, Volume 10 (2023) no. 4, p. 111 | DOI

[91] Nieto, J.; Plaza, J.; Lara, J.; Abecia, J.-A.; Revilla, I.; Palacios, C. Performance of Slow-Growing Chickens Fed with Tenebrio molitor Larval Meal as a Full Replacement for Soybean Meal, Veterinary Sciences, Volume 9 (2022) no. 3, p. 131 | DOI

[92] Ninkuu, V.; Aluko, O. O.; Yan, J.; Zeng, H.; Liu, G.; Zhao, J.; Li, H.; Chen, S.; Dakora, F. D. Phenylpropanoids metabolism: recent insight into stress tolerance and plant development cues, Frontiers in Plant Science, Volume 16 (2025) | DOI

[93] Niyonsaba, H.; Groeneveld, I.; Vermeij, I.; Höhler, J.; Van Der Fels-Klerx, H.; Meuwissen, M. Profitability of insect production for T. molitor farms in The Netherlands, Journal of Insects as Food and Feed, Volume 10 (2023) no. 6, pp. 895-902 | DOI

[94] Niyonsaba, H.; Höhler, J.; Kooistra, J.; Van Der Fels-Klerx, H.; Meuwissen, M. Profitability of insect farms, Journal of Insects as Food and Feed, Volume 7 (2021) no. 5, pp. 923-934 | DOI

[95] Noyens, I.; Schoeters, F.; Van Peer, M.; Berrens, S.; Goossens, S.; Van Miert, S. The nutritional profile, mineral content and heavy metal uptake of yellow mealworm reared with supplementation of agricultural sidestreams, Scientific Reports, Volume 13 (2023) no. 1, p. 11604 | DOI

[96] Oh, S.; Lu, C. Vertical farming - smart urban agriculture for enhancing resilience and sustainability in food security, The Journal of Horticultural Science and Biotechnology, Volume 98 (2023) no. 2, pp. 133-140 | DOI

[97] Oonincx, D. G. A. B.; De Boer, I. J. M. Environmental Impact of the Production of Mealworms as a Protein Source for Humans – A Life Cycle Assessment, PLoS ONE, Volume 7 (2012) no. 12, p. e51145 | DOI

[98] Pessina, F.; Frosini, M.; Marcolongo, P.; Fusi, F.; Saponara, S.; Gamberucci, A.; Valoti, M.; Giustarini, D.; Fiorenzani, P.; Gorelli, B.; Francardi, V.; Botta, M.; Dreassi, E. Antihypertensive, cardio- and neuro-protective effects of Tenebrio molitor (Coleoptera: Tenebrionidae) defatted larvae in spontaneously hypertensive rats, PLOS ONE, Volume 15 (2020) no. 5, p. e0233788 | DOI

[99] Petkov, E.; Popova, T.; Dimov, K.; Vlahova-Vangelova, D.; Balev, D.; Kolev, N.; Dragoev, S. Low-Fat Tenebrio molitor Meal as a Component in the Broiler Diet: Growth Performance and Carcass Composition, Insects, Volume 15 (2024) no. 12, p. 979 | DOI

[100] Pöllinger-Zierler, B.; Lienhard, A.; Mayer, C.; Berner, S.; Rehorska, R.; Schöpfer, A.; Grasser, M. Tenebrio molitor (Linnaeus, 1758): Microbiological Screening of Feed for a Safe Food Choice, Foods, Volume 12 (2023) no. 11, p. 2139 | DOI

[101] Riaz, K.; Iqbal, T.; Khan, S.; Usman, A.; Al-Ghamdi, M. S.; Shami, A.; El Hadi Mohamed, R. A.; Almadiy, A. A.; Al Galil, F. M. A.; Alfuhaid, N. A.; Ahmed, N.; Alam, P. Growth Optimization and Rearing of Mealworm (Tenebrio molitor L.) as a Sustainable Food Source, Foods, Volume 12 (2023) no. 9, p. 1891 | DOI

[102] Rivero Pino, F.; Pérez Gálvez, R.; Espejo Carpio, F. J.; Guadix, E. M. Evaluation of Tenebrio molitor protein as a source of peptides for modulating physiological processes, Food & Function, Volume 11 (2020) no. 5, pp. 4376-4386 | DOI

[103] Scala, E.; Abeni, D.; Villella, V.; ViIlalta, D.; Cecchi, L.; Caprini, E.; Asero, R. Investigating Sensitization to Novel Foods: A Real-Life Prevalence Study of IgE-Mediated Reactivity to Cricket, Locust, and Mealworm in Insect Food-Naïve Allergic Individuals, Journal of Investigational Allergology and Clinical Immunology, Volume 35 (2025) no. 3, pp. 194-202 | DOI

[104] Secci, G.; Dabbou, S.; Lira de Medeiros, A. C.; Addeo, N. F.; Atallah, E.; Parisi, G.; Moniello, G.; Bovera, F. Low dietary inclusion levels of Tenebrio molitor larva meal slightly modify growth performance, carcass and meat traits of Japanese quail (Coturnix japonica), Journal of the Science of Food and Agriculture, Volume 102 (2022) no. 14, pp. 6578-6585 | DOI

[105] Shah, A. A.; Usman, A.; Khan, S.; Khan, F.; Ahmed, N.; Al‐Mekhlafi, F. A.; Wadaan, M. A.; Malook, S. U.; Iqbal, T.; Ullah, M.; Sohail, K.; Ali, H.; Ali, I. Mealworm (Tenebrio molitor) rearing and growth optimization as a sustainable food source using various larval diets under laboratory conditions, Entomologia Experimentalis et Applicata, Volume 172 (2024) no. 9, pp. 827-836 | DOI

[106] Singapore Food Agency List of Insects Assessed to Be Safe for Human Consumption, 2025

[107] Sowmya, C.; Anand, M.; Indu Rani, C.; Amuthaselvi, G.; Janaki, P. Recent developments and inventive approaches in vertical farming, Frontiers in Sustainable Food Systems, Volume 8 (2024) | DOI

[108] Stephan, M. P.; Sarkis, J. E. D. S.; Rosa, J. S. D.; Cocato, M. L. Tenebrio Molitor: Investigating the Scientific Foundations and Proteomic and Peptidomic Potential, Food and Nutrition Sciences, Volume 16 (2025) no. 04, pp. 427-435 | DOI

[109] Tan, J.; Yang, J.; Zhou, X.; Hamdy, A. M.; Zhang, X.; Suo, H.; Zhang, Y.; Li, N.; Song, J. Tenebrio molitor Proteins-Derived DPP-4 Inhibitory Peptides: Preparation, Identification, and Molecular Binding Mechanism, Foods, Volume 11 (2022) no. 22, p. 3626 | DOI

[110] Terkula Iber, B.; Azman Kasan, N.; Torsabo, D.; Wese Omuwa, J. A Review of Various Sources of Chitin and Chitosan in Nature, Journal of Renewable Materials, Volume 10 (2022) no. 4, pp. 1097-1123 | DOI

[111] Tlak Gajger, I.; Dar, S. A. Plant Allelochemicals as Sources of Insecticides, Insects, Volume 12 (2021) no. 3, p. 189 | DOI

[112] Torres-Acosta, R. I.; Moreno-Ramírez, Y. D. R.; García-García, L. D.; Espinoza-Sánchez, E. A.; Juárez-Aragón, M. C.; De Los Santos, R. T.; Torres-Castillo, J. A. Insects with Phenolics and Antioxidant Activities to Supplement Mezcal: Tenebrio molitor L.1 and Schistocerca piceifrons Walker2, Southwestern Entomologist, Volume 46 (2021) no. 3 | DOI

[113] Tran, N. B.; Lee, H.; Ji, M.-G.; Ngo Hoang, L.; Lee, S.-J. The synergistic extract of Zophobas atratus and Tenebrio molitor regulates neuroplasticity and oxidative stress in a scopolamine-induced cognitive impairment model, Frontiers in Aging Neuroscience, Volume 17 (2025) | DOI

[114] Truzzi, C.; Illuminati, S.; Girolametti, F.; Antonucci, M.; Scarponi, G.; Ruschioni, S.; Riolo, P.; Annibaldi, A. Influence of Feeding Substrates on the Presence of Toxic Metals (Cd, Pb, Ni, As, Hg) in Larvae of Tenebrio molitor: Risk Assessment for Human Consumption, International Journal of Environmental Research and Public Health, Volume 16 (2019) no. 23, p. 4815 | DOI

[115] U.S. Food; Drug Administration Current Good Manufacturing Practice, Hazard Analysis, and Risk-Based Preventive Controls for Human Food (21 CFR Part 117), Electronic Code of Federal Regulations (eCFR), Office of the Federal Register, Washington, DC (2025)

[116] Urbański, A.; Johnston, P.; Bittermann, E.; Keshavarz, M.; Paris, V.; Walkowiak-Nowicka, K.; Konopińska, N.; Marciniak, P.; Rolff, J. Tachykinin-related peptides modulate immune-gene expression in the mealworm beetle Tenebrio molitor L., Scientific Reports, Volume 12 (2022) no. 1, p. 17277 | DOI

[117] Vasilopoulos, S.; Giannenas, I.; Savvidou, S.; Bonos, E.; Rumbos, C. I.; Papadopoulos, E.; Fortomaris, P.; Athanassiou, C. G. Growth performance, welfare traits and meat characteristics of broilers fed diets partly replaced with whole Tenebrio molitor larvae, Animal Nutrition, Volume 13 (2023), pp. 90-100 | DOI

[118] Verardi, A.; Sangiorgio, P.; Della Mura, B.; Moliterni, S.; Spagnoletta, A.; Dimatteo, S.; Bassi, D.; Cortimiglia, C.; Rebuzzi, R.; Palazzo, S.; Errico, S. Tenebrio molitor Frass: A Cutting-Edge Biofertilizer for Sustainable Agriculture and Advanced Adsorbent Precursor for Environmental Remediation, Agronomy, Volume 15 (2025) no. 3, p. 758 | DOI

[119] Verheyen, G. R.; Meersman, F.; Noyens, I.; Goossens, S.; Van Miert, S. The Application of Mealworm (Tenebrio molitor) Oil in Cosmetic Formulations, European Journal of Lipid Science and Technology, Volume 125 (2023) no. 3 | DOI

[120] Verni, M.; Squeo, G.; Perri, G.; Demarinis, C.; Rizzello, C. G.; Caponio, F.; Faino, L.; Pontonio, E. Optimizing Tenebrio molitor powder as ingredient in breadmaking: Impact of enzymatic hydrolysis on dough techno-functional properties and bread quality, Future Foods, Volume 11 (2025), p. 100665 | DOI

[121] Vesterlund, M.; Borisová, S.; Emilsson, E. Data center excess heat for mealworm farming, an applied analysis for sustainable protein production, Applied Energy, Volume 353 (2024), p. 121990 | DOI

[122] Villanova, J. C. V.; Pretto, A.; Penchel, E. M.; Serra, S. D. S.; Lanes, C. F. C.; Ribeiro, V. B.; Speroni, C. S.; Bender, A. B. B.; Ferrigolo, F. R. G. Bioactive peptides from Tenebrio molitor: physicochemical and antioxidant properties and antimicrobial capacity, Anais Da Academia Brasileira De Ciencias, Volume 96 (2024) no. suppl 1, p. e20231375 | DOI

[123] Villaró-Cos, S.; Guzmán Sánchez, J. L.; Acién, G.; Lafarga, T. Research trends and current requirements and challenges in the industrial production of spirulina as a food source, Trends in Food Science & Technology, Volume 143 (2024), p. 104280 | DOI

[124] Vinci, G.; Prencipe, S. A.; Masiello, L.; Zaki, M. G. The Application of Life Cycle Assessment to Evaluate the Environmental Impacts of Edible Insects as a Protein Source, Earth, Volume 3 (2022) no. 3, pp. 925-938 | DOI

[125] Vrontaki, M.; Adamaki-Sotiraki, C.; Rumbos, C. I.; Anastasiadis, A.; Athanassiou, C. G. Valorization of local agricultural by-products as nutritional substrates for Tenebrio molitor larvae: A sustainable approach to alternative protein production, Environmental Science and Pollution Research, Volume 31 (2024) no. 24, pp. 35760-35768 | DOI

[126] Walkowiak-Nowicka, K.; Mirek, J.; Chowański, S.; Sobkowiak, R.; Słocińska, M. Plant secondary metabolites as potential bioinsecticides? Study of the effects of plant-derived volatile organic compounds on the reproduction and behaviour of the pest beetle Tenebrio molitor, Ecotoxicology and Environmental Safety, Volume 257 (2023), p. 114951 | DOI

[127] Wang, X.; Tang, T. Effects of Polystyrene Diet on the Growth and Development of Tenebrio molitor, Toxics, Volume 10 (2022) no. 10, p. 608 | DOI

[128] Wang, X.; Du, R.; Henriquez, F. N.; Liu, H.; Chan, S. Y.; Leong, C. M.; Lui, M. Y. Enhancing Plastic Decomposition in Mealworms (Tenebrio molitor): The Role of Nutritional Amino Acids and Water, Advanced Energy and Sustainability Research, Volume 6 (2025) no. 6 | DOI

[129] Winkiel, M. J.; Chowański, S.; Gołębiowski, M.; Bufo, S. A.; Słocińska, M. Solanaceae Glycoalkaloids Disturb Lipid Metabolism in the Tenebrio molitor Beetle, Metabolites, Volume 13 (2023) no. 12, p. 1179 | DOI

[130] Winkiel, M. J.; Chowański, S.; Walkowiak-Nowicka, K.; Gołębiowski, M.; Słocińska, M. A tomato a day keeps the beetle away – the impact of Solanaceae glycoalkaloids on energy management in the mealworm Tenebrio molitor, Environmental Science and Pollution Research, Volume 31 (2024) no. 48, pp. 58581-58598 | DOI

[131] Yakti, W.; Schulz, S.; Förster, N.; Deruytter, D.; Müller, M.; Mewis, I.; Ulrichs, C. Utilising common bean and strawberry vegetative wastes in yellow mealworm (Tenebrio molitor) substrates: effects of pre-treatment on growth and composition, Scientific Reports, Volume 15 (2025) no. 1 | DOI

[132] Yin, H.; Zhang, S.; Yue, H.; Wang, M.; Zeng, J.; Wu, W.; Wang, J.; Zheng, H.; Xue, C.; Zhao, Y.-T. Isolation, identification and in silico analysis of two novel cytoprotective peptides from tilapia skin against oxidative stress-induced ovarian granulosa cell damage, Journal of Functional Foods, Volume 107 (2023), p. 105629 | DOI

[133] Yoon, J. H.; Kong, C. Determination of ileal digestibility of tryptophan in tryptophan biomass for broilers using the direct and regression methods, Animal Feed Science and Technology, Volume 304 (2023), p. 115732 | DOI

[134] Zacharis, C.; Bonos, E.; Giannenas, I.; Skoufos, I.; Tzora, A.; Voidarou, C. (.; Tsinas, A.; Fotou, K.; Papadopoulos, G.; Mitsagga, C.; Athanassiou, C.; Antonopoulou, E.; Grigoriadou, K. Utilization of Tenebrio molitor Larvae Reared with Different Substrates as Feed Ingredients in Growing Pigs, Veterinary Sciences, Volume 10 (2023) no. 6, p. 393 | DOI

[135] Żuk-Gołaszewska, K.; Gałęcki, R.; Obremski, K.; Smetana, S.; Figiel, S.; Gołaszewski, J. Edible Insect Farming in the Context of the EU Regulations and Marketing—An Overview, Insects, Volume 13 (2022) no. 5, p. 446 | DOI

[136] Zunzunegui, I.; Martín-García, J.; Santamaría, Ó.; Poveda, J. Analysis of yellow mealworm (Tenebrio molitor) frass as a resource for a sustainable agriculture in the current context of insect farming industry growth, Journal of Cleaner Production, Volume 460 (2024), p. 142608 | DOI